【第66期】前沿靶點速遞:每周醫學研究精選
日期:2025-12-03 14:27:09
01、靶點:TMEM16F/ANO6
應用:腫瘤免疫治療
來源:TMEM16F phospholipid scramblase regulates tumorigenesis by modulating the tumor immune microenvironment.Proc Natl Acad Sci U S A,2025 Oct 21
02、靶點:METTL5
應用:卵巢癌等的治療
來源:Tumor-Intrinsic METTL5 Modulates ATF4 Translation to Prevent T Cell-Induced Ferroptosis in Ovarian Cancer.Adv Sci (Weinh),2025 Oct 03
03、靶點:ZNF296
應用:腫瘤免疫逃逸機制研究
來源:ZNF296 Drives Immune Evasion in Epithelial Cancers by Repressing Immune Stimulatory Genes.Cancer Res,2025 Sep 24
04、靶點:G6PT/G6PC1
應用:糖原貯積癥Ib型的核心研究靶點
來源:Structural basis for transport and inhibition of the human glucose-6-phosphate transporter G6PT.Nat Commun,2025 Oct 24
05、靶點:ANKRD55
應用:治療多發性硬化(MS)
來源:ANKRD55 is a key regulator of T cell inflammation in multiple sclerosis.J Clin Invest,2025 Oct 15
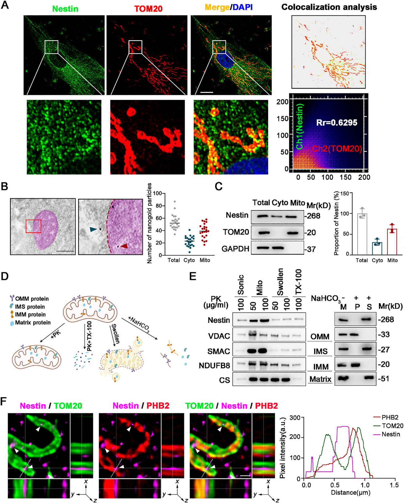
06、靶點:Nestin
應用:治療與干細胞衰老和功能障礙相關的退行性疾病
來源:Mitochondria-localized Nestin Protects Mesenchymal Stem Cells from Senescence by Maintaining Cristae Structure and Function.Adv Sci (Weinh),2025 Sep 24
07、靶點:FBLN7
應用:代謝綜合征的新靶點
來源:Fibulin-7 in progenitor cells promotes adipose tissue fibrosis and disrupts metabolic homeostasis in obesity.Protein Cell,2025 Oct 23
推薦產品
參考文獻
[1]TMEM16F phospholipid scramblase regulates tumorigenesis by modulating the tumor immune microenvironment.Proc Natl Acad Sci U S A,2025 Oct 21
[2]Tumor-Intrinsic METTL5 Modulates ATF4 Translation to Prevent T Cell-Induced Ferroptosis in Ovarian Cancer.Adv Sci (Weinh),2025 Oct 03
[3]ZNF296 Drives Immune Evasion in Epithelial Cancers by Repressing Immune Stimulatory Genes.Cancer Res,2025 Sep 24
[4]Structural basis for transport and inhibition of the human glucose-6-phosphate transporter G6PT.Nat Commun,2025 Oct 24
[5]ANKRD55 is a key regulator of T cell inflammation in multiple sclerosis.J Clin Invest,2025 Oct 15
[6]Mitochondria-localized Nestin Protects Mesenchymal Stem Cells from Senescence by Maintaining Cristae Structure and Function.Adv Sci (Weinh),2025 Sep 24
[7]Fibulin-7 in progenitor cells promotes adipose tissue fibrosis and disrupts metabolic homeostasis in obesity.Protein Cell,2025 Oct 23
*免責聲明:華美生物內容團隊僅是分享和解讀公開研究論文及其發現,本文僅作信息交流,文中觀點不代表華美生物立場,請理解。
應用:腫瘤免疫治療
來源:TMEM16F phospholipid scramblase regulates tumorigenesis by modulating the tumor immune microenvironment.Proc Natl Acad Sci U S A,2025 Oct 21

圖源:10.1073/pnas.2513910122[1]
深圳灣實驗室張洋團隊PNAS報道,鈣激活磷脂翻轉酶TMEM16F驅動腫瘤細胞非凋亡性PS外翻,經“PS-AXL”信號誘導巨噬細胞M2極化、TGF-β1分泌及Treg擴增,抑制CD8+ T/NK功能。敲除TMEM16F或用小分子抑制劑阻斷該軸,可系統性重編程免疫微環境、引流淋巴結及脾臟,使M1/Tc/NK浸潤增加、MDSC/Treg減少,顯著抑制結直腸癌與黑色素瘤生長,且巨噬細胞缺失時抑瘤效應完全消失,證實其為核心靶細胞。研究確立TMEM16F-PS為保守免疫逃逸新機制,提供靶向上游翻轉酶以增強免疫治療響應的可轉化策略。02、靶點:METTL5
應用:卵巢癌等的治療
來源:Tumor-Intrinsic METTL5 Modulates ATF4 Translation to Prevent T Cell-Induced Ferroptosis in Ovarian Cancer.Adv Sci (Weinh),2025 Oct 03
圖源:10.1002/advs.202507718[2]
Weiyi Peng/Amir Jazaeri/何川團隊聯合在Adv Sci報道,核糖體甲基轉移酶METTL5通過催化18S rRNA m6A修飾選擇性促進ATF4翻譯,維持SLC7A11/SLC3A2抗氧化軸,阻斷T細胞誘導的鐵死亡;多模型CRISPR篩選及臨床隊列證實METTL5高表達與卵巢癌ICB耐藥和“免疫冷”微環境相關,抑制METTL5可重編程谷胱甘肽代謝、升高脂質過氧化,使腫瘤對ICB敏感,提出METTL5-ATF4-鐵死亡軸為免疫聯合治療新靶點。03、靶點:ZNF296
應用:腫瘤免疫逃逸機制研究
來源:ZNF296 Drives Immune Evasion in Epithelial Cancers by Repressing Immune Stimulatory Genes.Cancer Res,2025 Sep 24
圖源:10.1158/0008-5472.CAN-25-0153[3]
潘登/曾澤賢團隊Cancer Research發文,利用CRISPRa篩選發現胚胎轉錄因子ZNF296在上皮腫瘤中高表達,通過招募NuRD復合物抑制FAS、ICAM1、CD58等免疫刺激基因,同時阻斷間質程序,使腫瘤逃避免疫殺傷;敲除ZNF296或低劑量HDAC1抑制劑羅米地辛可恢復NK/T細胞毒性,提示ZNF296為免疫逃逸關鍵驅動因子和HDAC抑制劑療效預測標志物。04、靶點:G6PT/G6PC1
應用:糖原貯積癥Ib型的核心研究靶點
來源:Structural basis for transport and inhibition of the human glucose-6-phosphate transporter G6PT.Nat Commun,2025 Oct 24
圖源:10.1038/s41467-025-64464-1[4]
姜道華/陳立功團隊合作在Nat Commun首次解析人源葡萄糖-6-磷酸轉運蛋白G6PT在空載、底物G6P結合及抑制劑綠原酸CHA結合下的高分辨冷凍電鏡結構,揭示G6P通過“磷酸-葡萄糖雙亞位點”被識別,CHA則同時占據底物口袋并鎖固轉運蛋白于內向閉塞構象而雙重阻斷轉運;研究還將GSD-Ib致病突變定位至結構,闡明其對構象或底物結合的影響,為糖原貯積癥及代謝病藥物開發奠定結構基礎。05、靶點:ANKRD55
應用:治療多發性硬化(MS)
來源:ANKRD55 is a key regulator of T cell inflammation in multiple sclerosis.J Clin Invest,2025 Oct 15
圖源:10.1172/JCI195214[5]
張存金團隊JCI報道,MS急性期未知蛋白ANKRD55在患者CD4?T細胞顯著上調;構建ANKRD5缺失EAE模型顯示疾病減輕,TH1/TH17分化受抑。機制上,ANKRD55與CCT分子伴侶復合物互作并調控免疫突觸微管極化,放大TCR信號。靶向ANKRD55可阻斷T細胞初始激活,為MS急性期提供全新干預靶點。06、靶點:Nestin
應用:治療與干細胞衰老和功能障礙相關的退行性疾病
來源:Mitochondria-localized Nestin Protects Mesenchymal Stem Cells from Senescence by Maintaining Cristae Structure and Function.Adv Sci (Weinh),2025 Sep 24
圖源:10.1002/advs.202507759[6]
項鵬/汪建成/車斯堯團隊Adv Sci報道,MSC標志蛋白Nestin經TOM20導入線粒體膜間隙,與嵴維持蛋白Mic60互作,充當“線粒體骨架”穩定嵴結構,保障氧化磷酸化;缺失該定位致嵴崩解、能量衰竭及MSC早衰,而回補Nestin Tail3片段可重塑嵴并逆轉衰老,揭示線粒體Nestin-Mic60軸為延緩干細胞衰老與退行性疾病的新靶點。07、靶點:FBLN7
應用:代謝綜合征的新靶點
來源:Fibulin-7 in progenitor cells promotes adipose tissue fibrosis and disrupts metabolic homeostasis in obesity.Protein Cell,2025 Oct 23
圖源:10.1093/procel/pwaf084[7]
胡承/嚴婧/張健團隊Protein & Cell發文:單細胞測序發現脂肪祖細胞(ASPC)特異高表達ECM蛋白FBLN7,肥胖時上調;構建PDGFRα-Cre條件敲除小鼠顯示,FBLN7缺失通過阻斷其與TSP1結合及后續TGF-β激活,打破FBLN7-TSP1-TGFβ-Smad正反饋環,顯著減輕脂肪纖維化并改善糖脂代謝,靶向FBLN7中和抗體可復制保護效應,為代謝綜合征提供新干預靶點。推薦產品
| 靶點 | 重組蛋白 | 貨號 |
| ANO6 | Recombinant Human Anoctamin-6 (ANO6), partial | CSB-MP679761HU |
| ANKRD55 | Recombinant Human Ankyrin repeat domain-containing protein 55 (ANKRD55) | CSB-MP660753HU |
| FBLN7 | Recombinant Human Fibulin-7 (FBLN7) | CSB-EP687502HU |
| G6PC1 | Recombinant Human Glucose-6-phosphatase (G6PC), partial | CSB-YP009118HU1 |
| METTL5 | Recombinant Human Methyltransferase-like protein 5 (METTL5) | CSB-MP873639HU |
| NES | Recombinant Human Nestin (NES), partial | CSB-YP015713HU |
| ZNF296 | Recombinant Human Zinc finger protein 296 (ZNF296) | CSB-MP026648HU |
參考文獻
[1]TMEM16F phospholipid scramblase regulates tumorigenesis by modulating the tumor immune microenvironment.Proc Natl Acad Sci U S A,2025 Oct 21
[2]Tumor-Intrinsic METTL5 Modulates ATF4 Translation to Prevent T Cell-Induced Ferroptosis in Ovarian Cancer.Adv Sci (Weinh),2025 Oct 03
[3]ZNF296 Drives Immune Evasion in Epithelial Cancers by Repressing Immune Stimulatory Genes.Cancer Res,2025 Sep 24
[4]Structural basis for transport and inhibition of the human glucose-6-phosphate transporter G6PT.Nat Commun,2025 Oct 24
[5]ANKRD55 is a key regulator of T cell inflammation in multiple sclerosis.J Clin Invest,2025 Oct 15
[6]Mitochondria-localized Nestin Protects Mesenchymal Stem Cells from Senescence by Maintaining Cristae Structure and Function.Adv Sci (Weinh),2025 Sep 24
[7]Fibulin-7 in progenitor cells promotes adipose tissue fibrosis and disrupts metabolic homeostasis in obesity.Protein Cell,2025 Oct 23
*免責聲明:華美生物內容團隊僅是分享和解讀公開研究論文及其發現,本文僅作信息交流,文中觀點不代表華美生物立場,請理解。
下一篇: ADAM9:超越蛋白水解的多功能調控因子






