【第68期】前沿靶點速遞:每周醫學研究精選
日期:2025-12-16 10:38:12
01、靶點:SMIM4/UQCC5
應用:治療胰腺導管腺癌等惡性腫瘤的潛在代謝新靶點
來源:The integral membrane protein smim4 modulates redox balance via malate compartmentalization in pancreatic cancer.Nat Commun,2025 Nov 05
2025年11月5日,方合志團隊在Nat Commun發表研究,首次闡明線粒體內膜蛋白SMIM4通過協助SLC25A1復合體組裝,調控蘋果酸區室化:低表達SMIM4使蘋果酸滯留胞質,經ME1生成NADPH,增強胰腺導管腺癌抗氧化能力與營養匱乏存活;高表達則促進線粒體檸檬酸-蘋果酸交換,維持氧化還原穩態。該發現揭示代謝區室化是PDAC應激適應核心策略,為靶向代謝提供新靶點。
02、靶點:SEMA4A
應用:作為治療復發/難治性多發性骨髓瘤(尤其是BCMA-CAR-T耐藥)的新一代CAR-T靶點
來源:Developing SEMA4A-directed CAR T cells to overcome low BCMA antigen density in multiple myeloma.Cancer Cell,2025 Dec 08
2025年10月,莫菲特癌癥中心Fabiana Perna團隊在Cancer Cell發文:BCMA-CAR-T治療復發MM常因BCMA下調失敗,而信號素SEMA4A在BCMA低表達患者仍維持高密度(≈1.4萬/細胞)。團隊據此開發二代SEMA4A-CAR-T,體外/小鼠模型顯示對BCMA-low腫瘤清除優于BCMA-CAR-T,且幾乎不攻擊正常組織或造血干細胞;序貫給藥可克服BCMA耗竭復發。SEMA4A-CAR-T為MM提供首個可聯合/序貫的新靶點方案,并示范雙靶點CAR-T范式。
03、靶點:DKK3
應用:治療阿爾茨海默病的潛在藥物干預靶點
來源:DKK3-LRP1 complex and a chemical inhibitor regulate Aβ clearance in models of Alzheimer’s disease
中國藥科大學司馬健團隊發現分泌蛋白DKK3是Aβ清除受體LRP1的新配物,AD腦內DKK3升高可競爭性抑制Aβ-LRP1結合;據此高通量篩得口服小分子SJ-300,可阻斷DKK3-LRP1互作,恢復小膠質細胞吞噬,顯著減少5×FAD小鼠Aβ沉積并改善認知。該策略避開抗體相關ARIA風險,為AD提供安全、可口服的精準干預候選。
04、靶點:RAC1
應用:克服肝癌放療抵抗的新靶點
來源:RAC1 Directly Phosphorylates Both PKM2 and FBP1 to Promote Radioresistance in Hepatocellular Carcinoma.Mol Ther,2025 Nov 07
海軍軍醫大學程樹群與蘇大焦旸/曹建平團隊發現,RAC1兼具GTP酶與蛋白激酶活性,可直接磷酸化PKM2-S172激活糖酵解、磷酸化FBP1-T309抑制糖異生,雙重代謝重編程促肝癌放療抵抗;臨床樣本高RAC1者放療差。虛擬篩得老藥膦甲酸鈉可結合RAC1并阻斷其激酶功能,聯合放療顯著下調雙磷酸化、增敏抑瘤,為克服肝癌放療抵抗提供可立即轉化的新靶點與策略。
05、靶點:NKG2A/KLRC1
應用:提升老年人疫苗應答效果的潛在干預靶點
來源:CD94/NKG2A-Qa-1b Axis as a Key Modulator of Vaccine Responsiveness in Aging Populations.Cell Rep,2025 Nov 25
四川大學魏霞蔚/田肖和團隊在Cell Reports發文:老年疫苗接種部位衰老炎癥因子↑→單核細胞H2-T23(Qa-1b)表達↑,Qa-1b+單核細胞分泌IL-10/TGF-β抑制DC抗原呈遞,并通過CD94/NKG2A向T/NKT細胞傳遞抑制信號,致體液與細胞免疫雙雙減弱;中和NKG2A或Qa-1b可顯著恢復老年小鼠疫苗應答,為提升老年人疫苗效果提供可干預新靶點。
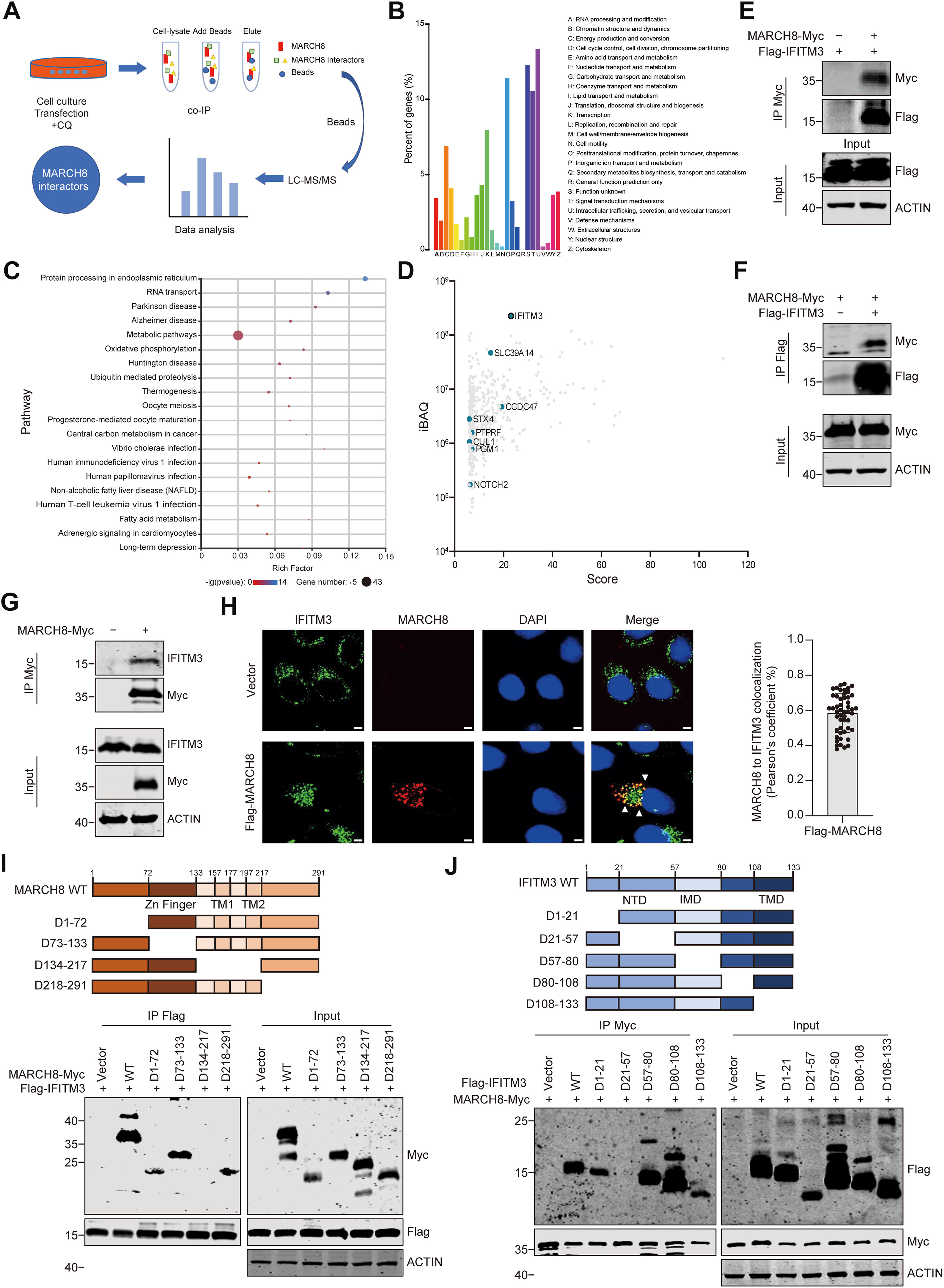
06、靶點:MARCH8
應用:用于開發廣譜抗病毒藥物、通過增強宿主固有免疫來對抗流感等包膜病毒的潛在靶點
來源:MARCH8-mediated ubiquitination regulates expression of the antiviral protein IFITM3.J Biol Chem,2025 Nov 04
中國醫科院郭斐/首醫房居高團隊發現,E3泛素連接酶MARCH8通過跨膜區結合IFITM3的21-57aa片段,催化其K24位泛素化,驅動蛋白從質膜經溶酶體途徑降解,從而削弱IFITM3對流感、VSV等病毒的阻斷作用;敲除MARCH8可延緩IFITM3降解、增強抗病毒能力,且依賴其酶活性。該研究揭示MARCH8-IFITM3軸為宿主-病毒博弈新節點,為抗病毒精準干預提供靶點。
07、靶點:MDFIC2
應用:治療慢性神經病理性疼痛的潛在新靶點
來源:MDFIC2 is a PIEZO channel modulator that can alleviate mechanical allodynia associated with neuropathic pain.Proc Natl Acad Sci U S A,2025 Nov 11
推薦產品
參考文獻
[1]The integral membrane protein smim4 modulates redox balance via malate compartmentalization in pancreatic cancer.Nat Commun,2025 Nov 05
應用:治療胰腺導管腺癌等惡性腫瘤的潛在代謝新靶點
來源:The integral membrane protein smim4 modulates redox balance via malate compartmentalization in pancreatic cancer.Nat Commun,2025 Nov 05
圖源:10.1038/s41467-025-64734-y[1]
2025年11月5日,方合志團隊在Nat Commun發表研究,首次闡明線粒體內膜蛋白SMIM4通過協助SLC25A1復合體組裝,調控蘋果酸區室化:低表達SMIM4使蘋果酸滯留胞質,經ME1生成NADPH,增強胰腺導管腺癌抗氧化能力與營養匱乏存活;高表達則促進線粒體檸檬酸-蘋果酸交換,維持氧化還原穩態。該發現揭示代謝區室化是PDAC應激適應核心策略,為靶向代謝提供新靶點。
02、靶點:SEMA4A
應用:作為治療復發/難治性多發性骨髓瘤(尤其是BCMA-CAR-T耐藥)的新一代CAR-T靶點
來源:Developing SEMA4A-directed CAR T cells to overcome low BCMA antigen density in multiple myeloma.Cancer Cell,2025 Dec 08
圖源:10.1016/j.ccell.2025.09.007[2]
2025年10月,莫菲特癌癥中心Fabiana Perna團隊在Cancer Cell發文:BCMA-CAR-T治療復發MM常因BCMA下調失敗,而信號素SEMA4A在BCMA低表達患者仍維持高密度(≈1.4萬/細胞)。團隊據此開發二代SEMA4A-CAR-T,體外/小鼠模型顯示對BCMA-low腫瘤清除優于BCMA-CAR-T,且幾乎不攻擊正常組織或造血干細胞;序貫給藥可克服BCMA耗竭復發。SEMA4A-CAR-T為MM提供首個可聯合/序貫的新靶點方案,并示范雙靶點CAR-T范式。
03、靶點:DKK3
應用:治療阿爾茨海默病的潛在藥物干預靶點
來源:DKK3-LRP1 complex and a chemical inhibitor regulate Aβ clearance in models of Alzheimer’s disease
圖源:10.1126/sciadv.adz2099[3]
中國藥科大學司馬健團隊發現分泌蛋白DKK3是Aβ清除受體LRP1的新配物,AD腦內DKK3升高可競爭性抑制Aβ-LRP1結合;據此高通量篩得口服小分子SJ-300,可阻斷DKK3-LRP1互作,恢復小膠質細胞吞噬,顯著減少5×FAD小鼠Aβ沉積并改善認知。該策略避開抗體相關ARIA風險,為AD提供安全、可口服的精準干預候選。
04、靶點:RAC1
應用:克服肝癌放療抵抗的新靶點
來源:RAC1 Directly Phosphorylates Both PKM2 and FBP1 to Promote Radioresistance in Hepatocellular Carcinoma.Mol Ther,2025 Nov 07

圖源:10.1016/j.ymthe.2025.10.049[4]
海軍軍醫大學程樹群與蘇大焦旸/曹建平團隊發現,RAC1兼具GTP酶與蛋白激酶活性,可直接磷酸化PKM2-S172激活糖酵解、磷酸化FBP1-T309抑制糖異生,雙重代謝重編程促肝癌放療抵抗;臨床樣本高RAC1者放療差。虛擬篩得老藥膦甲酸鈉可結合RAC1并阻斷其激酶功能,聯合放療顯著下調雙磷酸化、增敏抑瘤,為克服肝癌放療抵抗提供可立即轉化的新靶點與策略。
05、靶點:NKG2A/KLRC1
應用:提升老年人疫苗應答效果的潛在干預靶點
來源:CD94/NKG2A-Qa-1b Axis as a Key Modulator of Vaccine Responsiveness in Aging Populations.Cell Rep,2025 Nov 25
圖源:10.1016/j.celrep.2025.116514[5]
四川大學魏霞蔚/田肖和團隊在Cell Reports發文:老年疫苗接種部位衰老炎癥因子↑→單核細胞H2-T23(Qa-1b)表達↑,Qa-1b+單核細胞分泌IL-10/TGF-β抑制DC抗原呈遞,并通過CD94/NKG2A向T/NKT細胞傳遞抑制信號,致體液與細胞免疫雙雙減弱;中和NKG2A或Qa-1b可顯著恢復老年小鼠疫苗應答,為提升老年人疫苗效果提供可干預新靶點。
06、靶點:MARCH8
應用:用于開發廣譜抗病毒藥物、通過增強宿主固有免疫來對抗流感等包膜病毒的潛在靶點
來源:MARCH8-mediated ubiquitination regulates expression of the antiviral protein IFITM3.J Biol Chem,2025 Nov 04
圖源:10.1016/j.jbc.2025.110879[6]
中國醫科院郭斐/首醫房居高團隊發現,E3泛素連接酶MARCH8通過跨膜區結合IFITM3的21-57aa片段,催化其K24位泛素化,驅動蛋白從質膜經溶酶體途徑降解,從而削弱IFITM3對流感、VSV等病毒的阻斷作用;敲除MARCH8可延緩IFITM3降解、增強抗病毒能力,且依賴其酶活性。該研究揭示MARCH8-IFITM3軸為宿主-病毒博弈新節點,為抗病毒精準干預提供靶點。
07、靶點:MDFIC2
應用:治療慢性神經病理性疼痛的潛在新靶點
來源:MDFIC2 is a PIEZO channel modulator that can alleviate mechanical allodynia associated with neuropathic pain.Proc Natl Acad Sci U S A,2025 Nov 11
圖源:10.1073/pnas.2512426122[7]
浙大、UCL與法國團隊于PNAS報道,DRG富集蛋白MDFIC2是PIEZO1/2的首個“剎車”亞基,其C端α-螺旋嵌入通道三聚體葉片,峰值電流降80%、失活減慢10倍、機械閾值右移。神經病理性疼痛模型中MDFIC2下調8倍;AAV-鞘內過表達可特異性逆轉機械性痛覺過敏而不影響熱痛及運動,為慢性神經痛提供基因治療或模擬物鎮痛新靶點。推薦產品
| 靶點 | 重組蛋白 | 貨號 |
| DKK3 | Recombinant Human Dickkopf-related protein 3 (DKK3) | CSB-MP890660HU |
| KLRC1 | Recombinant Human NKG2-A/NKG2-B type II integral membrane protein (KLRC1), partial | CSB-MP012466HU1 |
| RAC1 | Recombinant Human Ras-related C3 botulinum toxin substrate 1 (RAC1) | CSB-YP019242HU |
| SEMA4A | Recombinant Human Semaphorin-4A (SEMA4A), partial | CSB-MP884461HU |
| UQCC5 | Recombinant Human UPF0640 protein C3orf78 (C3orf78), partial | CSB-MP823889HU1 |
| MARCHF8 | Recombinant Human E3 ubiquitin-protein ligase MARCH8 (41341), partial | CSB-MP722561HU1 |
| MDFIC2 | Recombinant Human MyoD family inhibitor domain-containing protein 2 (MDFIC2) | CSB-YP933028HU |
參考文獻
[1]The integral membrane protein smim4 modulates redox balance via malate compartmentalization in pancreatic cancer.Nat Commun,2025 Nov 05
[2]Developing SEMA4A-directed CAR T cells to overcome low BCMA antigen density in multiple myeloma.Cancer Cell,2025 Dec 08
[3]DKK3-LRP1 complex and a chemical inhibitor regulate Aβ clearance in models of Alzheimer’s disease
[4]RAC1 Directly Phosphorylates Both PKM2 and FBP1 to Promote Radioresistance in Hepatocellular Carcinoma.Mol Ther,2025 Nov 07
[5]CD94/NKG2A-Qa-1b Axis as a Key Modulator of Vaccine Responsiveness in Aging Populations.Cell Rep,2025 Nov 25
[6]MARCH8-mediated ubiquitination regulates expression of the antiviral protein IFITM3.J Biol Chem,2025 Nov 04
[7]MDFIC2 is a PIEZO channel modulator that can alleviate mechanical allodynia associated with neuropathic pain.Proc Natl Acad Sci U S A,2025 Nov 11
*免責聲明:華美生物內容團隊僅是分享和解讀公開研究論文及其發現,本文僅作信息交流,文中觀點不代表華美生物立場,請理解。
下一篇: 最后一頁






