【第60期】前沿靶點速遞:每周醫學研究精選
日期:2025-10-22 10:57:13
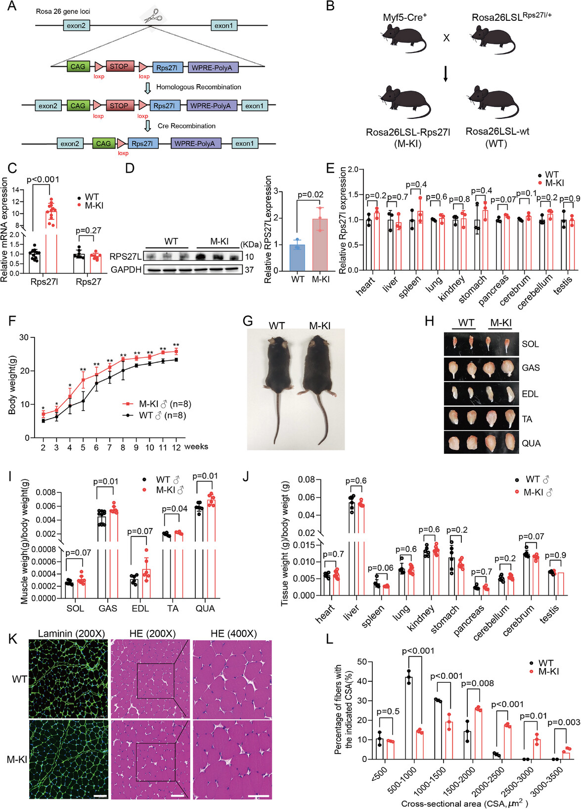
01、靶點:RPS27L
應用:畜禽產肉性狀遺傳改良、骨骼肌生長發育精準調控及人類肌肉疾病治療
來源:RPS27L Enhances Myogenesis and Muscle Mass by Targeting IGF1 Through Liquid-Liquid Phase Separation.Adv Sci (Weinh),2025 Aug 31
2025年9月17日,中國農業科學院農業基因組研究所唐中林研究員團隊在《Advanced Science》上發表研究論文,揭示了骨骼肌發育的關鍵RNA結合蛋白RPS27L通過液液相分離(LLPS)靶向IGF1調控骨骼肌生長發育的分子機制。研究發現,RPS27L能促進骨骼肌增重和肌肉損傷修復,其N端固有無序區域(IDRs)介導LLPS并與IGF1互作。這一成果為畜禽產肉性狀遺傳改良、骨骼肌生長發育精準調控及人類肌肉疾病治療提供了重要理論依據和潛在靶點。
02、靶點:GPRC5B
應用:糖尿病相關研究和治療
來源:GPRC5B preserves a mature β-cell state in obesity by controlling MafA expression.JCI Insight,2025 Sep 04
2025年9月4日,德國馬普所王天鵬等在《JCI Insight》發表題為“GPRC5B preserves a mature β-cell state in obesity by controlling MafA expression”的研究。該研究揭示了孤兒受體GPRC5B在肥胖誘導糖尿病中的重要作用。研究發現,在高脂飲食誘導的肥胖小鼠中,GPRC5B缺失導致胰島素分泌減少和葡萄糖耐量紊亂,β細胞數量減少且成熟度降低,其特異性轉錄因子MafA表達下調。機制上,GPRC5B通過cAMP/CREB/MafA通路調節β細胞成熟,維持其功能。這一發現表明,靶向GPRC5B或其下游信號通路可能是改善肥胖相關糖尿病的潛在策略。
03、靶點:ABHD18
應用:巴氏綜合征等線粒體疾病的治療
來源:Genetic suppression features ABHD18 as a Barth syndrome therapeutic target.Nature,2025 Sep 03
04、靶點:IRF3
應用:干預STING相關疾病及優化抗腫瘤免疫策略
來源:STING signals to NF-κB from late endolysosomal compartments using IRF3 as an adaptor.Nat Immunol,2025 Sep 19
05、靶點:ABCA7
應用:阿爾茨海默病(AD)新型干預策略
來源:ABCA7 variants impact phosphatidylcholine and mitochondria in neurons.Nature,2025 Sep 10
2025年9月19日,麻省理工學院蔡立慧實驗室在《Nature》發表研究,揭示ABCA7變異如何增加阿爾茨海默病(AD)風險。ABCA7是重要的ATP結合盒轉運蛋白,其功能缺失變異與AD風險顯著相關。研究發現,ABCA7功能缺失通過改變神經元膜脂組成,導致線粒體解偶聯能力降低、膜電位升高與ROS增加,從而增強神經元興奮性并推高Aβ分泌。結合單核轉錄組、人源iPSC神經元及皮質類器官證據,研究提出“膜脂—線粒體—神經元興奮”致病通路,并顯示CDP-膽堿可逆轉這些異常,提示脂質代謝重塑有望成為ABCA7相關AD的新型干預策略。
06、靶點:IL25
應用:2型固有淋巴細胞(ILC2)相關研究
來源:IL-25-induced memory type 2 innate lymphoid cells enforce mucosal immunity.Cell,2025 Sep 03
07、靶點:CCND3
應用:理解病毒感染致病機理和開發抗病毒策略
來源:Interferon-stimulated gene screening identifies CCND3 as a host restriction factor against emerging high-pathogenic bandaviruses.Nat Commun,2025 Aug 26
08、靶點:PRMT5
應用:舌鱗癌的治療
來源:PRMT5 encourages cell migration and metastasis of tongue squamous cell carcinoma through methylating ΔNp63α.Cell Death Differ,2025 Sep 06
09、靶點:CDC42
應用:為開發阻斷HBV感染的新策略提供了潛在靶點
來源:CDC42 supports hepatitis B virus entry by fostering NTCP to plasma membrane and macropinocytosis.EMBO Rep,2025 Sep 15
推薦產品
參考文獻
[1]RPS27L Enhances Myogenesis and Muscle Mass by Targeting IGF1 Through Liquid-Liquid Phase Separation.Adv Sci (Weinh),2025 Aug 31
應用:畜禽產肉性狀遺傳改良、骨骼肌生長發育精準調控及人類肌肉疾病治療
來源:RPS27L Enhances Myogenesis and Muscle Mass by Targeting IGF1 Through Liquid-Liquid Phase Separation.Adv Sci (Weinh),2025 Aug 31
圖源:10.1002/advs.202512354[1]
2025年9月17日,中國農業科學院農業基因組研究所唐中林研究員團隊在《Advanced Science》上發表研究論文,揭示了骨骼肌發育的關鍵RNA結合蛋白RPS27L通過液液相分離(LLPS)靶向IGF1調控骨骼肌生長發育的分子機制。研究發現,RPS27L能促進骨骼肌增重和肌肉損傷修復,其N端固有無序區域(IDRs)介導LLPS并與IGF1互作。這一成果為畜禽產肉性狀遺傳改良、骨骼肌生長發育精準調控及人類肌肉疾病治療提供了重要理論依據和潛在靶點。
02、靶點:GPRC5B
應用:糖尿病相關研究和治療
來源:GPRC5B preserves a mature β-cell state in obesity by controlling MafA expression.JCI Insight,2025 Sep 04
圖源:10.1172/jci.insight.194115[2]
2025年9月4日,德國馬普所王天鵬等在《JCI Insight》發表題為“GPRC5B preserves a mature β-cell state in obesity by controlling MafA expression”的研究。該研究揭示了孤兒受體GPRC5B在肥胖誘導糖尿病中的重要作用。研究發現,在高脂飲食誘導的肥胖小鼠中,GPRC5B缺失導致胰島素分泌減少和葡萄糖耐量紊亂,β細胞數量減少且成熟度降低,其特異性轉錄因子MafA表達下調。機制上,GPRC5B通過cAMP/CREB/MafA通路調節β細胞成熟,維持其功能。這一發現表明,靶向GPRC5B或其下游信號通路可能是改善肥胖相關糖尿病的潛在策略。
03、靶點:ABHD18
應用:巴氏綜合征等線粒體疾病的治療
來源:Genetic suppression features ABHD18 as a Barth syndrome therapeutic target.Nature,2025 Sep 03
圖源:10.1038/s41586-025-09373-5[3]
2025年9月3日,多倫多大學Jason Moffat團隊等在《Nature》發表研究,揭示ABHD18是催化心磷脂去酰化為MLCL的關鍵酶。在TAZ基因缺陷背景下,敲除或抑制ABHD18可降低MLCL/CL比率,恢復線粒體功能,緩解小鼠心肌病表型及患者細胞異常。研究通過全基因組CRISPR篩選,發現ABHD18與TAZ存在遺傳相互作用,其失活可改善TAZ缺陷細胞的線粒體形態和能量代謝。在BTHS患者細胞和小鼠模型中,ABHD18的抑制或敲除均顯示出顯著的治療效果,為巴氏綜合征等線粒體疾病的治療提供了新靶點。04、靶點:IRF3
應用:干預STING相關疾病及優化抗腫瘤免疫策略
來源:STING signals to NF-κB from late endolysosomal compartments using IRF3 as an adaptor.Nat Immunol,2025 Sep 19
圖源:10.1038/s41590-025-02283-8[4]
2025年9月19日,丹麥奧胡斯大學張寶存博士等在《Nature Immunology》發表研究,揭示了STING激活NF-κB信號通路的新型分子機制。研究發現,STING在離開高爾基體后進入內溶酶體,并利用IRF3作為銜接蛋白招募TRAF6,從而特異性啟動NF-κB信號。這一過程依賴于STING從高爾基體向內溶酶體的轉運,且IRF3的Ser396位點及TRAF6結合基序在其中發揮關鍵作用。該機制在進化上高度保守,且可能在人類自身炎癥性疾病中發揮作用。這一發現為干預STING相關疾病及優化抗腫瘤免疫策略提供了新的理論依據與潛在靶點。05、靶點:ABCA7
應用:阿爾茨海默病(AD)新型干預策略
來源:ABCA7 variants impact phosphatidylcholine and mitochondria in neurons.Nature,2025 Sep 10
圖源:10.1038/s41586-025-09520-y[5]
2025年9月19日,麻省理工學院蔡立慧實驗室在《Nature》發表研究,揭示ABCA7變異如何增加阿爾茨海默病(AD)風險。ABCA7是重要的ATP結合盒轉運蛋白,其功能缺失變異與AD風險顯著相關。研究發現,ABCA7功能缺失通過改變神經元膜脂組成,導致線粒體解偶聯能力降低、膜電位升高與ROS增加,從而增強神經元興奮性并推高Aβ分泌。結合單核轉錄組、人源iPSC神經元及皮質類器官證據,研究提出“膜脂—線粒體—神經元興奮”致病通路,并顯示CDP-膽堿可逆轉這些異常,提示脂質代謝重塑有望成為ABCA7相關AD的新型干預策略。
06、靶點:IL25
應用:2型固有淋巴細胞(ILC2)相關研究
來源:IL-25-induced memory type 2 innate lymphoid cells enforce mucosal immunity.Cell,2025 Sep 03
圖源:10.1016/j.cell.2025.08.017[6]
2025年9月5日,加州大學舊金山分校的研究人員在《Cell》上發表研究,揭示IL-25誘導的效應記憶2型固有淋巴細胞(ILC2)在多種警報素缺失的情況下仍能保持激活狀態,強化黏膜免疫。研究表明,腸道寄生蠕蟲會啟動IL-25介導的簇狀細胞-ILC2回路,增強宿主屏障保護。研究還發現,IL-25誘導的ILC2具有效應記憶免疫細胞的特性,即使在缺乏警報素細胞因子的情況下也能維持,促進對黏膜病原體的抵抗,揭示了一條利用先天免疫細胞協調分布式黏膜防御的通路。07、靶點:CCND3
應用:理解病毒感染致病機理和開發抗病毒策略
來源:Interferon-stimulated gene screening identifies CCND3 as a host restriction factor against emerging high-pathogenic bandaviruses.Nat Commun,2025 Aug 26
圖源:10.1038/s41467-025-63295-4[7]
2025年9月18日,中國科學院武漢病毒研究所王華林/寧云佳團隊在《Nature Communications》發表研究,揭示SFTSV等班達病毒與宿主互作的新機制。研究通過cDNA文庫篩選,鑒定出CCND3等200多個調控班達病毒復制的宿主基因。CCND3通過靶向病毒復制機器限制感染,其抗病毒作用與細胞周期調控功能無關。SFTSV通過非結構蛋白NSs及其包涵體劫持CCND3,削弱其抗病毒作用。這一發現揭示了班達病毒與宿主的“攻防博弈”機制,為理解病毒感染致病機理和開發抗病毒策略提供了新視角。08、靶點:PRMT5
應用:舌鱗癌的治療
來源:PRMT5 encourages cell migration and metastasis of tongue squamous cell carcinoma through methylating ΔNp63α.Cell Death Differ,2025 Sep 06
圖源:10.1038/s41418-025-01575-8[8]
四川大學李成華、廈門大學劉文和成都中醫藥大學王小博團隊在Cell Death & Differentiation雜志發表研究論文,揭示了PRMT5通過甲基化修飾ΔNp63α,削弱其對靶基因的轉錄調控,從而促進舌鱗癌細胞遷移與肺轉移的分子機制。舌鱗癌是一種常見的惡性腫瘤,肺轉移是其致死的主要原因之一。該研究還發現PRMT5抑制劑GSK3326595可有效阻斷舌鱗癌細胞的遷移和肺轉移,為舌鱗癌的治療提供了新的策略。09、靶點:CDC42
應用:為開發阻斷HBV感染的新策略提供了潛在靶點
來源:CDC42 supports hepatitis B virus entry by fostering NTCP to plasma membrane and macropinocytosis.EMBO Rep,2025 Sep 15
圖源:10.1038/s44319-025-00581-8[9]
2025年9月15日,中國科學院上海藥物研究所酒亞明課題組在《EMBO Reports》發表文章,揭示了小G蛋白CDC42在乙型肝炎病毒(HBV)感染中的關鍵作用。研究發現CDC42通過促進病毒受體NTCP的膜轉運和巨胞飲作用兩條獨立途徑協同促進HBV進入肝細胞。CDC42的活性與HBV感染效率呈正相關,其通過增強Rab11依賴的循環內體途徑,增加NTCP的膜表達水平,促進病毒侵染。此外,CDC42依賴的巨胞飲作用也是HBV進入的關鍵途徑,與網格蛋白介導的內吞途徑相互獨立。該研究為開發阻斷HBV感染的新策略提供了潛在靶點。推薦產品
| 靶點 | 重組蛋白 | 貨號 |
| ABCA7 | Recombinant Human ATP-binding cassette sub-family A member 7 (ABCA7), partial | CSB-MP812913HU |
| ABHD18 | Recombinant Human Protein ABHD18 (ABHD18) | CSB-EP610370HU |
| CCND3 | Recombinant Human G1/S-specific cyclin-D3 (CCND3) | CSB-EP004814HU |
| CDC42 | Recombinant Human Cell division control protein 42 homolog (CDC42) | CSB-MP005008HU |
| GPRC5B | Recombinant Human G-protein coupled receptor family C group 5 member B (GPRC5B), partial | CSB-EP868367HU1 |
| IL25 | Recombinant Human Interleukin-25 (IL25) | CSB-MP875653HU |
| IRF3 | Recombinant Human Interferon regulatory factor 3 (IRF3) | CSB-EP011818HU |
| PRMT5 | Recombinant Human Protein arginine N-methyltransferase 5 (PRMT5) | CSB-MP018734HU |
| RPS27L | Recombinant Human 40S ribosomal protein S27-like (RPS27L) | CSB-MP758272HU |
參考文獻
[1]RPS27L Enhances Myogenesis and Muscle Mass by Targeting IGF1 Through Liquid-Liquid Phase Separation.Adv Sci (Weinh),2025 Aug 31
[2]GPRC5B preserves a mature -cell state in obesity by controlling MafA expression.JCI Insight,2025 Sep 04
[3]Genetic suppression features ABHD18 as a Barth syndrome therapeutic target.Nature,2025 Sep 03
[4]STING signals to NF-B from late endolysosomal compartments using IRF3 as an adaptor.Nat Immunol,2025 Sep 19
[5]ABCA7 variants impact phosphatidylcholine and mitochondria in neurons.Nature,2025 Sep 10
[6]IL-25-induced memory type 2 innate lymphoid cells enforce mucosal immunity.Cell,2025 Sep 03
[7]Interferon-stimulated gene screening identifies CCND3 as a host restriction factor against emerging high-pathogenic bandaviruses.Nat Commun,2025 Aug 26
[8]PRMT5 encourages cell migration and metastasis of tongue squamous cell carcinoma through methylating ΔNp63α.Cell Death Differ,2025 Sep 06
[9]CDC42 supports hepatitis B virus entry by fostering NTCP to plasma membrane and macropinocytosis.EMBO Rep,2025 Sep 15
*免責聲明:華美生物內容團隊僅是分享和解讀公開研究論文及其發現,本文僅作信息交流,文中觀點不代表華美生物立場,請理解。






