【第44期】前沿靶點速遞:每周醫學研究精選
日期:2025-06-18 13:17:03

01.靶點 STAT5
應用:癌癥
來源:An engineered viral protein rewires signaling pathways to activate STAT5 and prevent T cell suppression.SCI IMMUNOL,2025 May 23

圖源:http://doi.org/10.1126/sciimmunol.adn9633[1]
2025年5月23日,密歇根大學Adam Courtney教授課題組在《Science Immunology》發表研究論文,揭示利用皰疹病毒蛋白重編程T細胞信號通路,激活STAT5以增強T細胞在免疫抑制性腫瘤微環境中的生存與功能。研究發現猴皰疹病毒的TIP可激活酪氨酸激酶LCK,進而誘導T細胞內信號蛋白磷酸化。工程改造的TIP片段能結合LCK并激活STAT5,使CD8+ T細胞在缺乏外源性IL-2時仍保持良好生存與效應功能。在荷瘤小鼠模型中,表達STAT5激活因子的T細胞展現出更強的體內持久性與抗腫瘤效應,且阻斷了T細胞耗竭相關分子上調。這一新策略為下一代細胞免疫治療提供重要補充。
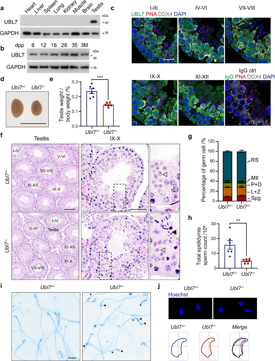
02.靶點 UBL7
應用:治療男性不育癥(male infertility)的潛在靶點??
來源:UBL7 is indispensable for spermiogenesis through protecting critical factors from excessive degradation by proteasomes.Nat Commun,2025 Apr 23

圖源:10.1038/s41467-025-59209-z[2]
北京生命科學研究所/清華大學生物醫學交叉研究院王鳳超實驗室在《Nature Communications》發表研究,揭示UBL7在精子發生中的作用機制。研究發現,UBL7作為泛素-蛋白酶體系統的“穿梭因子”,通過保護關鍵底物不被過度降解,確保精子結構正常形成。Ubl7敲除小鼠表現出精子形態異常,如頭尾連接器結構混亂等。通過IP-MS等技術,研究團隊發現UBL7參與VCP復合體的蛋白質質量控制過程,降低蛋白酶體對底物的降解速率。該研究進一步證明了蛋白質穩態調控對精子后期變形過程的重要性,為理解精子發生機制提供了新見解。
03.靶點 ARID1A
應用:結直腸癌
來源:ARID1A loss enhances sensitivity to c-MET inhibition by dual targeting of GPX4 and iron homeostasis, inducing ferroptosis.Cell Death Differ,2025 May 14

圖源:10.1038/s41418-025-01510-x[3]
南方醫科大學南方醫院和澳門大學健康科學學院的聯合研究團隊在《Cell Death and Differentiation》上發表研究,揭示了ARID1A缺失與c-MET抑制之間的合成致死效應及其分子機制。研究發現,ARID1A缺失顯著提高了c-MET抑制劑對結直腸癌細胞的療效。機制上,ARID1A和c-MET共同調控轉錄因子NRF2的活性,進而影響鐵死亡關鍵因子GPX4的表達。ARID1A失活會降低c-MET表達,減少NRF2與GPX4啟動子的結合,導致GPX4轉錄抑制,使細胞依賴殘存的c-MET信號維持GPX4表達以逃避鐵死亡。此外,ARID1A缺失還會導致細胞內不穩定鐵池積累,增強對鐵死亡的敏感性。抑制c-MET信號進一步削弱GPX4表達,引發脂質過氧化和谷胱甘肽耗竭,最終誘導鐵死亡。這一發現為ARID1A缺失型結直腸癌的精準治療提供了新的靶向策略。
04.靶點 ADCY7
應用:無菌性炎癥(Sterile Inflammation)
來源:Eukaryotic ADCY7 catalyzes the productionof c-di-AMP to activate the NLRP3inflammasome.Nat Chem Biol,2025 May 26
圖源:10.1038/s41589-025-01919-y[4]
北京大學基礎醫學院夏朋延、劉小云和中國科學院微生物研究所王碩團隊在《Nature Chemical Biology》發表研究,揭示了ADCY7在TLR9誘導的NLRP3炎癥小體激活中通過催化生成c-di-AMP發揮關鍵調控作用。研究通過CRISPR/Cas9篩選發現ADCY7在小鼠原代BMDM細胞中對TLR9誘導的NLRP3炎癥小體激活至關重要。ADCY7不僅能催化生成cAMP,還能生成c-di-AMP,后者直接與NLRP3結合,促進炎癥小體組裝和激活。激活的TLR9可直接結合并激活ADCY7,促使c-di-AMP生成。小鼠模型實驗表明,ADCY7缺失可緩解由TLR9激活劑引起的損傷,提高小鼠生存率。這一發現不僅揭示了ADCY7催化c-di-AMP生成調控NLRP3炎癥小體活化的新機制,還為無菌性炎癥的治療提供了潛在靶點。
05.靶點 YTHDF1
應用:延緩衰老和干預年齡相關疾病
來源:YTHDF1 differentiates the contributing roles of mTORC1 in aging.Mol Cell,
2025 Jun 05
圖源:10.1016/j.molcel.2025.05.003.Mol Cell,2025 Jun 05[5]
深圳大學醫學部劉寶華團隊在《Molecular Cell》雜志上發表研究,揭示了YTHDF1通過調控mTORC1-SREBP2-膽固醇合成通路影響衰老進程的新機制。研究發現,YTHDF1蛋白在衰老細胞和組織中顯著減少,其敲除會促進細胞衰老和小鼠早衰。機制上,YTHDF1通過溶酶體膜蛋白LAMP2B錨定TSC2復合體至溶酶體,抑制mTORC1活性,這一功能獨立于其經典的m6A閱讀功能。YTHDF1缺失導致mTORC1-SREBP2軸過度激活,促進膽固醇合成基因表達,進而加速衰老。該研究不僅為m6A結合蛋白的多功能性提供了新證據,還為延緩衰老和干預年齡相關疾病提供了新靶點。
06.靶點 HDAC1、HDAC2
應用:肝母細胞瘤(Hepatoblastoma)??
來源:Divergent WNT signaling and drug sensitivity profiles within hepatoblastoma tumors and organoids.Nat Commun,2024 11 20
圖源:10.1038/s41467-024-52757-w[6]
中山大學楊躍東教授團隊聯合重慶大學、華為、新格元生物科技,依托國家超算廣州中心“天河星逸”超算系統,在《Nature Communications》發表研究論文,揭示肝母細胞瘤(Hepatoblastoma)中WNT信號通路異質性與藥物敏感性的關聯。?? 研究通過單細胞RNA-seq/ATAC-seq和空間轉錄組學分析,發現腫瘤存在兩種分子亞型:1)“胎兒型”腫瘤細胞富集肝臟特異性WNT靶基因(如代謝相關基因),并依賴HNF4A轉錄調控;2)“胚胎型”腫瘤細胞高表達經典WNT靶基因(如AXIN2, LEF1),且LEF1活性顯著。兩種亞型對靶向藥物敏感性不同:胚胎型對FGFR抑制劑敏感,胎兒型對EGFR抑制劑敏感。值得注意的是,高通量藥物篩選發現HDAC抑制劑(如Romidepsin)對所有亞型均表現出強效抗腫瘤活性,提示HDAC1/2是潛在廣譜治療靶點。
07.靶點 GATA3
應用:乳腺癌
來源:GATA3 differentially regulates the transcriptome via zinc finger 2-modulated phase separation.Cell Rep,2025 May 27

圖源:10.1016/j.celrep.2025.115702[7]
南京醫科大學附屬腫瘤醫院陳禮明教授團隊在《Cell Reports》發表研究,揭示GATA3通過其DNA結合域中鋅指結構域2(ZnF2)調節的相分離差異化調控乳腺癌相關和免疫相關基因表達的新機制。研究發現,GATA3的ZnF2中的精氨酸殘基R329和R330是調控相分離的關鍵位點,其突變顯著增加核內凝聚體數量,并破壞其與DNA的相互作用。攜帶ZnF2缺陷突變的乳腺癌患者預后顯著優于野生型。ZnF2突變通過降低組蛋白甲基轉移酶SUV39H1的穩定性,減少異染色質標志H3K9me3的沉積,重塑染色質開放狀態,促進免疫相關基因轉錄。這一發現突破了傳統“DBD僅錨定染色質”的認知,提出了“DBD雙向調控相分離與轉錄輸出”的新范式,為乳腺癌治療提供了新靶點和理論依據。
產品推薦
| 靶點 | 重組蛋白 | 貨號 |
| ADCY7 | Recombinant Human Adenylate cyclase type 7 (ADCY7), partial | CSB-MP001343HU |
| ARID1A | Recombinant Human AT-rich interactive domain-containing protein 1A (ARID1A), partial | CSB-EP002058HU1 |
| GATA3 | Recombinant Human Trans-acting T-cell-specific transcription factor GATA-3 (GATA3) | CSB-MP009276HU |
| HDAC1 | Recombinant Human Histone deacetylase 1 (HDAC1) | CSB-EP010235HU |
| HDAC2 | Recombinant Mouse Histone deacetylase 2 (Hdac2) | CSB-EP010238MO |
| STAT5A | Recombinant Human Signal transducer and activator of transcription 5A (STAT5A) | CSB-MP022814HU |
| UBL7 | Recombinant Human Ubiquitin-like protein 7 (UBL7) | CSB-MP850429HU |
| YTHDF1 | Recombinant Human YTH domain-containing family protein 1 (YTHDF1) | CSB-YP874843HU |
| ADCY7 | Recombinant Human Adenylate cyclase type 7 (ADCY7), partial | CSB-MP001343HU |
參考文獻
[1]An engineered viral protein rewires signaling pathways to activate STAT5 and prevent T cell suppression.SCI IMMUNOL,2025 May 23
[2]UBL7 is indispensable for spermiogenesis through protecting critical factors from excessive degradation by proteasomes.Nat Commun,2025 Apr 23
[3]ARID1A loss enhances sensitivity to c-MET inhibition by dual targeting of GPX4 and iron homeostasis, inducing ferroptosis.Cell Death Differ,2025 May 14
[4]Eukaryotic ADCY7 catalyzes the productionof c-di-AMP to activate the NLRP3inflammasome.Nat Chem Biol,2025 May 26
[5]YTHDF1 differentiates the contributing roles of mTORC1 in aging.Mol Cell,2025 Jun 05
[6]Divergent WNT signaling and drug sensitivity profiles within hepatoblastoma tumors and organoids.Nat Commun,2024 11 20
[7]GATA3 differentially regulates the transcriptome via zinc finger 2-modulated phase separation.Cell Rep,2025 May 27
*免責聲明:華美生物內容團隊僅是分享和解讀公開研究論文及其發現,本文僅作信息交流,文中觀點不代表華美生物立場,請理解。






