【31期】前沿靶點速遞:每周醫學研究精選
日期:2025-03-12 13:17:45
01.靶點:ALKBH5
應用:2型糖尿病、代謝相關脂肪性肝病等
來源:Liver ALKBH5 regulates glucose and lipid homeostasis independently through GCGR and mTORC1 signaling.Science,2025 Feb 28
哈爾濱工業大學陳政團隊在《科學》發表論文,發現 ALKBH5 在肝臟代謝調控中起關鍵作用。該蛋白在肥胖和糖尿病患者肝臟中表達增加,參與血糖、血脂和 MAFLD 調節。特異性敲除肝實質細胞 Alkbh5 的小鼠,表現出較低血糖水平,且能抵抗高脂誘導的多種代謝疾病。研究揭示 ALKBH5 通過影響 GCGR 信號通路和 EGFR-PI3K-mTORC1 信號通路,分別調控糖代謝和脂代謝,為代謝性疾病防治提供新靶點。
02.靶點:FGF4
應用:酒精性肝病(ALD)、其他氧化應激相關的肝損傷疾病等
來源:Repression of the ERRγ-CYP2E1 pathway by fibroblast growth factor 4 mitigates alcoholic liver injury.Hepatology,2025 Feb 26
溫州醫科大學李校堃院士團隊黃志鋒、宋林濤課題組在《Hepatology》發表研究,發現 FGF4 可通過 FGFR4 - ERRγ - CYP2E1 信號軸發揮肝臟保護作用,減輕酒精性肝損傷,為酒精性肝病治療提供潛在靶點。研究分析患者肝活檢樣本及小鼠模型,發現 FGF4 表達水平與疾病嚴重程度正相關。構建肝細胞特異性 Fgf4 敲除小鼠模型,發現 Fgf4 缺失加劇酒精誘導的病理指標,而外源性重組 FGF4 可改善。機制上,FGF4 通過激活 FGFR4 受體,磷酸化 ERRγ,增強其泛素化水平,抑制 CYP2E1 轉錄活性。
03.靶點:CLDN1
應用:阿爾茨海默病、血管性癡呆、老年抑郁等
來源:Macrophage-derived CTSS drives the age-dependent disruption of the blood-CSF barrier.Neuron,2025 Feb 19
中科院沈義棟研究組聯合上海交通大學醫學院鄢秀敏課題組在 Neuron 發表論文,揭示血 - 腦脊液屏障衰老的分子機制。研究發現,隨著衰老,脈絡叢上皮細胞間的緊密連接蛋白 Claudin1(CLDN1)水平顯著下降,導致血液成分滲入大腦及大腦炎癥反應增強。老年小鼠脈絡叢腔內富集的蛋白酶 Cathepsin S(CTSS)是降解 CLDN1 的 “元兇”。通過抑制 CTSS 或在脈絡叢上皮細胞中過表達不被 CTSS 降解的 CLDN1,可恢復老齡小鼠的 CLDN1 水平,減輕大腦炎癥,提高學習記憶能力,減弱抑郁行為。該研究為保護血 - 腦脊液屏障、防治神經退行性疾病提供潛在藥物靶點。
04.靶點:KLF2
應用:癌癥免疫治療和慢性感染免疫重建
來源:KLF2 maintains lineage fidelity and suppresses CD8 T cell exhaustion during acute LCMV infection.Science,2025 Jan 02
耶魯大學 Nikhil S. Joshi 團隊在 Science 發表論文,通過單細胞 CRISPR 篩選(PerturbSEQ)揭示轉錄因子 KLF2 在維持 CD8 + T 細胞效應譜系穩定性和抑制 T 細胞耗竭中的關鍵作用。研究發現 KLF2 可促進 TBET 表達和功能,增強效應 T 細胞分化,同時抑制 TOX 表達,防止 T 細胞走向耗竭分化。在急性感染中,KLF2 缺失導致 CD8 + T 細胞異常獲得耗竭表型,并在長期記憶和抗腫瘤免疫反應中降低效能。該研究為免疫治療提供了新的調控靶點。
05.靶點:GDF-15
應用:實體瘤免疫治療耐藥的核心靶點
來源:Neutralizing GDF-15 can overcome anti-PD-1 and anti-PD-L1 resistance in solid tumours.Nature,2025 Jan
西班牙納瓦拉大學研究人員在 Nature 發表論文,揭示中和 GDF - 15 可打破實體瘤對抗 PD - 1 和抗 PD - L1 治療的抗性壁壘。GDF - 15 是 TGF - β 超家族成員,在多種實體瘤中高水平表達,參與免疫調節等過程。研究發現,GDF - 15 一方面干擾 T 細胞活性和遷移,另一方面減少 T 細胞增殖與效應分子表達,削弱 T 細胞殺傷功能,增強腫瘤細胞免疫逃逸能力,導致 CPI 應答率低與易產生耐藥性。GDFATHER 臨床試驗 1 期和 2a 期結果顯示,GDF - 15 中和抗體 Visugromab 具有良好的安全性和耐受性,且與 Nivolumab 聯合治療在 NSCLC 和 UC 患者中表現出顯著療效。該研究為解決實體瘤免疫治療耐藥問題提供了新思路。
06.靶點:IL27
應用:實體瘤免疫治療的新型增效靶點
來源:IL-27 elicits a cytotoxic CD8+ T cell program to enforce tumour control.Nature,2025 Feb 05
美國 Genentech 的 Nathaniel R. West 研究團隊在 Nature 發表論文,發現 IL - 27 直接作用于腫瘤特異性 CTLs,促進其在腫瘤微環境中的持久性和效應功能。在小鼠中,IL - 27 過表達或用半衰期延長的 IL - 27 蛋白治療能促進腫瘤消退,且耐受性良好,可增強抗腫瘤 CTLs 的細胞毒性程序,并與 PD - L1 抑制劑協同作用。在癌癥患者中,IL - 27 高表達與較好的抗 PD - 1/PD - L1 治療反應相關,提示 IL - 27 可作為癌癥免疫療法療效的預測指標。
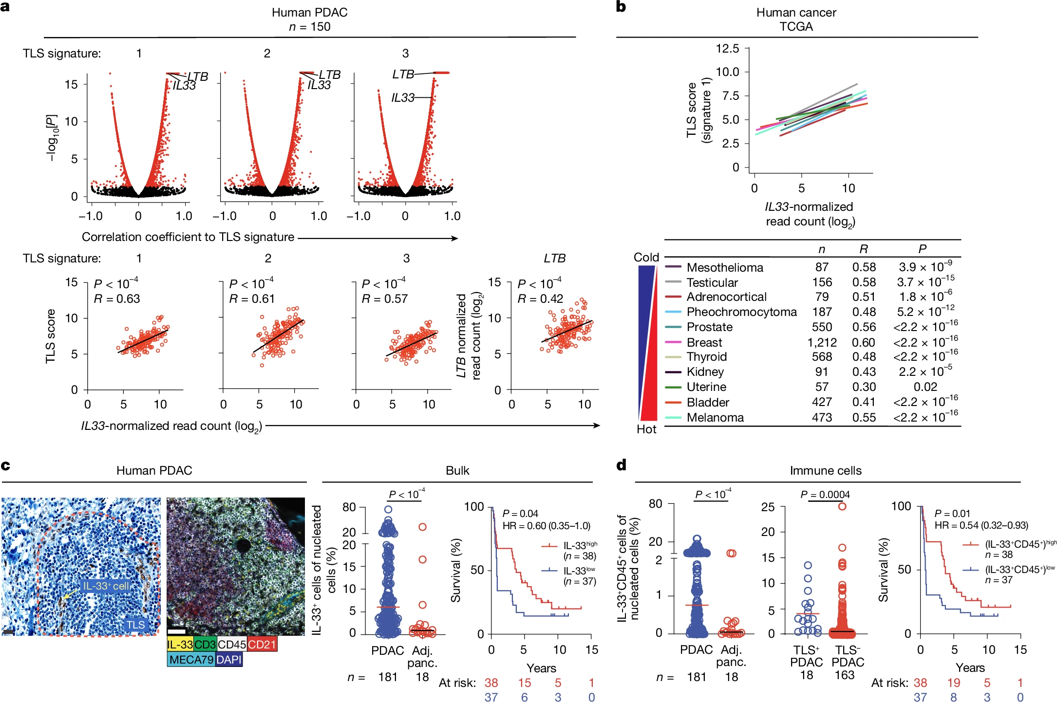
07.靶點:IL33
應用:胰腺癌及其他TLS缺陷型實體瘤的突破性免疫治療
來源:IL-33-activated ILC2s induce tertiary lymphoid structures in pancreatic cancer.Nature,2025 Feb
紀念斯隆 - 凱特琳癌癥中心的 Vinod P. Balachandran 團隊在 Nature 發表論文,揭示 IL - 33 激活的 2 型天然淋巴細胞(ILC2s)在胰腺癌中誘導三級淋巴結構(TLS)形成的機制。研究發現,IL - 33 通過激活 KLRG + ILC2s,使其表達淋巴毒素,進而與腫瘤內的 LTβR + 髓系細胞相互作用,啟動 TLS 形成。此外,腸道微生物群可調節 ILC2s 遷移到胰腺腫瘤中。通過設計構建新的重組人類 IL - 33 蛋白(H - e - rIL - 33–Fc),研究人員在 PDAC 小鼠模型中驗證了其治療潛力,該蛋白能增加瘤內 KLRG + ILC2s 并誘導 TLS 形成,顯著延長小鼠生存時間,為胰腺癌免疫治療提供新思路。
08.靶點:SPARC
應用:克羅恩病等炎癥性腸病(IBD)
來源:Elevated SPARC Disrupts the Intestinal Barrier Integrity in Crohn's Disease by Interacting with OTUD4 and Activating the MYD88/NF-κB Pathway.Adv Sci (Weinh),2025 Jan 30
蘇州大學附屬第一醫院陳衛昌教授和石通國副研究員團隊在 Advanced Science 發表論文,揭示 SPARC 與 OTUD4 在腸道黏膜屏障中的作用。研究發現 SPARC 在克羅恩病中高表達,其表達水平與疾病嚴重程度正相關。SPARC 敲除可緩解小鼠急性結腸炎。機制上,SPARC 通過與 OTUD4 互作,抑制 MYD88 與 OTUD4 結合,激活 MYD88 依賴的信號通路,進而破壞腸上皮屏障完整性。此外,METTL3 - YTHDF1 軸通過影響 SPARC mRNA 上的 m6A 甲基化修飾,促進其翻譯并增加表達。該研究為克羅恩病治療提供了新靶點。
09.靶點:TRPM4
應用:心血管疾病和中樞神經損傷的新型治療靶點
來源:Persistent activation of TRPM4 triggers necrotic
cell death characterized by sodium overload.Nat Chem Biol,2025 Feb 06
上海交通大學醫學院鐘清團隊在 Nature Chemical Biology 發表論文,揭示由鈉離子過載引發的全新細胞死亡方式 ——“鈉死亡”(NECSO)。研究發現,小分子 necrocide 1(NC1)處理下,細胞出現持續鈉離子內流,最終因能量耗竭死亡。單價陽離子通道 TRPM4 是鈉死亡過程的關鍵調控因子,NC1 持續激活 TRPM4 導致細胞內鈉離子大量內流。不同物種的 TRPM4 對鈉死亡的響應存在差異,人類和黑猩猩的 TRPM4 能快速響應 NC1 引發的鈉死亡,而小鼠和狗的 TRPM4 則無法響應。該研究為心血管疾病和神經損傷等疾病的機制研究提供新視角,也為開發針對 TRPM4 通道的特異性療法提供理論基礎。
10.靶點:TREM2
應用:實體瘤(除胰腺癌外)免疫治療、阿爾茨海默病及纖維化疾病
來源:TREM2 depletion in pancreatic cancer elicits pathogenic inflammation and accelerates tumor progression via enriching IL-1β + macrophages.Gastroenterology,2025 Feb 14
美國德克薩斯大學 MD Anderson Cancer Center 陳陽課題組在 Gastroenterology 發表研究,發現 TREM2 敲除會加速胰腺癌進展。通過分析胰腺癌患者單細胞測序數據,確認 TREM2 在巨噬細胞中高表達。構建 TREM2 敲除的自發胰腺癌轉基因小鼠模型后,發現 TREM2 敲除雖減少免疫抑制性巨噬細胞,卻導致 IL - 1β 高表達的炎性巨噬細胞增加,加劇胰腺癌免疫微環境中的炎癥反應。該研究凸顯胰腺癌腫瘤微環境的復雜性,為靶向治療提供新啟示。
產品推薦
參考文獻
*免責聲明:華美生物內容團隊僅是分享和解讀公開研究論文及其發現,本文僅作信息交流,文中觀點不代表華美生物立場,請理解。
應用:2型糖尿病、代謝相關脂肪性肝病等
來源:Liver ALKBH5 regulates glucose and lipid homeostasis independently through GCGR and mTORC1 signaling.Science,2025 Feb 28

肝臟ALKBH5調節葡萄糖和脂質穩態
圖源:10.1126/science.adp4120
哈爾濱工業大學陳政團隊在《科學》發表論文,發現 ALKBH5 在肝臟代謝調控中起關鍵作用。該蛋白在肥胖和糖尿病患者肝臟中表達增加,參與血糖、血脂和 MAFLD 調節。特異性敲除肝實質細胞 Alkbh5 的小鼠,表現出較低血糖水平,且能抵抗高脂誘導的多種代謝疾病。研究揭示 ALKBH5 通過影響 GCGR 信號通路和 EGFR-PI3K-mTORC1 信號通路,分別調控糖代謝和脂代謝,為代謝性疾病防治提供新靶點。
02.靶點:FGF4
應用:酒精性肝病(ALD)、其他氧化應激相關的肝損傷疾病等
來源:Repression of the ERRγ-CYP2E1 pathway by fibroblast growth factor 4 mitigates alcoholic liver injury.Hepatology,2025 Feb 26

圖源:10.1097/HEP.0000000000001282
溫州醫科大學李校堃院士團隊黃志鋒、宋林濤課題組在《Hepatology》發表研究,發現 FGF4 可通過 FGFR4 - ERRγ - CYP2E1 信號軸發揮肝臟保護作用,減輕酒精性肝損傷,為酒精性肝病治療提供潛在靶點。研究分析患者肝活檢樣本及小鼠模型,發現 FGF4 表達水平與疾病嚴重程度正相關。構建肝細胞特異性 Fgf4 敲除小鼠模型,發現 Fgf4 缺失加劇酒精誘導的病理指標,而外源性重組 FGF4 可改善。機制上,FGF4 通過激活 FGFR4 受體,磷酸化 ERRγ,增強其泛素化水平,抑制 CYP2E1 轉錄活性。
03.靶點:CLDN1
應用:阿爾茨海默病、血管性癡呆、老年抑郁等
來源:Macrophage-derived CTSS drives the age-dependent disruption of the blood-CSF barrier.Neuron,2025 Feb 19
圖源:10.1016/j.neuron.2025.01.023
中科院沈義棟研究組聯合上海交通大學醫學院鄢秀敏課題組在 Neuron 發表論文,揭示血 - 腦脊液屏障衰老的分子機制。研究發現,隨著衰老,脈絡叢上皮細胞間的緊密連接蛋白 Claudin1(CLDN1)水平顯著下降,導致血液成分滲入大腦及大腦炎癥反應增強。老年小鼠脈絡叢腔內富集的蛋白酶 Cathepsin S(CTSS)是降解 CLDN1 的 “元兇”。通過抑制 CTSS 或在脈絡叢上皮細胞中過表達不被 CTSS 降解的 CLDN1,可恢復老齡小鼠的 CLDN1 水平,減輕大腦炎癥,提高學習記憶能力,減弱抑郁行為。該研究為保護血 - 腦脊液屏障、防治神經退行性疾病提供潛在藥物靶點。
04.靶點:KLF2
應用:癌癥免疫治療和慢性感染免疫重建
來源:KLF2 maintains lineage fidelity and suppresses CD8 T cell exhaustion during acute LCMV infection.Science,2025 Jan 02
KLF2在急性LCMV感染中阻止CD8 T細胞異常分化
圖源:10.1126/science.adn2337
耶魯大學 Nikhil S. Joshi 團隊在 Science 發表論文,通過單細胞 CRISPR 篩選(PerturbSEQ)揭示轉錄因子 KLF2 在維持 CD8 + T 細胞效應譜系穩定性和抑制 T 細胞耗竭中的關鍵作用。研究發現 KLF2 可促進 TBET 表達和功能,增強效應 T 細胞分化,同時抑制 TOX 表達,防止 T 細胞走向耗竭分化。在急性感染中,KLF2 缺失導致 CD8 + T 細胞異常獲得耗竭表型,并在長期記憶和抗腫瘤免疫反應中降低效能。該研究為免疫治療提供了新的調控靶點。
05.靶點:GDF-15
應用:實體瘤免疫治療耐藥的核心靶點
來源:Neutralizing GDF-15 can overcome anti-PD-1 and anti-PD-L1 resistance in solid tumours.Nature,2025 Jan

visugromab聯合nivolumab的一期劑量遞增
圖源:10.1038/s41586-024-08305-z
西班牙納瓦拉大學研究人員在 Nature 發表論文,揭示中和 GDF - 15 可打破實體瘤對抗 PD - 1 和抗 PD - L1 治療的抗性壁壘。GDF - 15 是 TGF - β 超家族成員,在多種實體瘤中高水平表達,參與免疫調節等過程。研究發現,GDF - 15 一方面干擾 T 細胞活性和遷移,另一方面減少 T 細胞增殖與效應分子表達,削弱 T 細胞殺傷功能,增強腫瘤細胞免疫逃逸能力,導致 CPI 應答率低與易產生耐藥性。GDFATHER 臨床試驗 1 期和 2a 期結果顯示,GDF - 15 中和抗體 Visugromab 具有良好的安全性和耐受性,且與 Nivolumab 聯合治療在 NSCLC 和 UC 患者中表現出顯著療效。該研究為解決實體瘤免疫治療耐藥問題提供了新思路。
06.靶點:IL27
應用:實體瘤免疫治療的新型增效靶點
來源:IL-27 elicits a cytotoxic CD8+ T cell program to enforce tumour control.Nature,2025 Feb 05

圖源:10.1038/s41586-024-08510-w
美國 Genentech 的 Nathaniel R. West 研究團隊在 Nature 發表論文,發現 IL - 27 直接作用于腫瘤特異性 CTLs,促進其在腫瘤微環境中的持久性和效應功能。在小鼠中,IL - 27 過表達或用半衰期延長的 IL - 27 蛋白治療能促進腫瘤消退,且耐受性良好,可增強抗腫瘤 CTLs 的細胞毒性程序,并與 PD - L1 抑制劑協同作用。在癌癥患者中,IL - 27 高表達與較好的抗 PD - 1/PD - L1 治療反應相關,提示 IL - 27 可作為癌癥免疫療法療效的預測指標。
07.靶點:IL33
應用:胰腺癌及其他TLS缺陷型實體瘤的突破性免疫治療
來源:IL-33-activated ILC2s induce tertiary lymphoid structures in pancreatic cancer.Nature,2025 Feb

圖源:10.1038/s41586-024-08426-5
紀念斯隆 - 凱特琳癌癥中心的 Vinod P. Balachandran 團隊在 Nature 發表論文,揭示 IL - 33 激活的 2 型天然淋巴細胞(ILC2s)在胰腺癌中誘導三級淋巴結構(TLS)形成的機制。研究發現,IL - 33 通過激活 KLRG + ILC2s,使其表達淋巴毒素,進而與腫瘤內的 LTβR + 髓系細胞相互作用,啟動 TLS 形成。此外,腸道微生物群可調節 ILC2s 遷移到胰腺腫瘤中。通過設計構建新的重組人類 IL - 33 蛋白(H - e - rIL - 33–Fc),研究人員在 PDAC 小鼠模型中驗證了其治療潛力,該蛋白能增加瘤內 KLRG + ILC2s 并誘導 TLS 形成,顯著延長小鼠生存時間,為胰腺癌免疫治療提供新思路。
08.靶點:SPARC
應用:克羅恩病等炎癥性腸病(IBD)
來源:Elevated SPARC Disrupts the Intestinal Barrier Integrity in Crohn's Disease by Interacting with OTUD4 and Activating the MYD88/NF-κB Pathway.Adv Sci (Weinh),2025 Jan 30
圖源:10.1002/advs.202409419
蘇州大學附屬第一醫院陳衛昌教授和石通國副研究員團隊在 Advanced Science 發表論文,揭示 SPARC 與 OTUD4 在腸道黏膜屏障中的作用。研究發現 SPARC 在克羅恩病中高表達,其表達水平與疾病嚴重程度正相關。SPARC 敲除可緩解小鼠急性結腸炎。機制上,SPARC 通過與 OTUD4 互作,抑制 MYD88 與 OTUD4 結合,激活 MYD88 依賴的信號通路,進而破壞腸上皮屏障完整性。此外,METTL3 - YTHDF1 軸通過影響 SPARC mRNA 上的 m6A 甲基化修飾,促進其翻譯并增加表達。該研究為克羅恩病治療提供了新靶點。
09.靶點:TRPM4
應用:心血管疾病和中樞神經損傷的新型治療靶點
來源:Persistent activation of TRPM4 triggers necrotic
cell death characterized by sodium overload.Nat Chem Biol,2025 Feb 06
圖源:10.1038/s41589-025-01841-3
上海交通大學醫學院鐘清團隊在 Nature Chemical Biology 發表論文,揭示由鈉離子過載引發的全新細胞死亡方式 ——“鈉死亡”(NECSO)。研究發現,小分子 necrocide 1(NC1)處理下,細胞出現持續鈉離子內流,最終因能量耗竭死亡。單價陽離子通道 TRPM4 是鈉死亡過程的關鍵調控因子,NC1 持續激活 TRPM4 導致細胞內鈉離子大量內流。不同物種的 TRPM4 對鈉死亡的響應存在差異,人類和黑猩猩的 TRPM4 能快速響應 NC1 引發的鈉死亡,而小鼠和狗的 TRPM4 則無法響應。該研究為心血管疾病和神經損傷等疾病的機制研究提供新視角,也為開發針對 TRPM4 通道的特異性療法提供理論基礎。
10.靶點:TREM2
應用:實體瘤(除胰腺癌外)免疫治療、阿爾茨海默病及纖維化疾病
來源:TREM2 depletion in pancreatic cancer elicits pathogenic inflammation and accelerates tumor progression via enriching IL-1β + macrophages.Gastroenterology,2025 Feb 14
圖源:10.1053/j.gastro.2025.01.244
美國德克薩斯大學 MD Anderson Cancer Center 陳陽課題組在 Gastroenterology 發表研究,發現 TREM2 敲除會加速胰腺癌進展。通過分析胰腺癌患者單細胞測序數據,確認 TREM2 在巨噬細胞中高表達。構建 TREM2 敲除的自發胰腺癌轉基因小鼠模型后,發現 TREM2 敲除雖減少免疫抑制性巨噬細胞,卻導致 IL - 1β 高表達的炎性巨噬細胞增加,加劇胰腺癌免疫微環境中的炎癥反應。該研究凸顯胰腺癌腫瘤微環境的復雜性,為靶向治療提供新啟示。
產品推薦
| 靶點 | 重組蛋白 | 貨號 |
| ALKBH5 | Recombinant Human Probable alpha-ketoglutarate-dependent dioxygenase ABH5 (ALKBH5) | CSB-EP744062HU |
| CLDN1 | Recombinant Human Claudin-1 (CLDN1)-VLPs | CSB-MP005490HU |
| FGF4 | Recombinant Human Fibroblast growth factor 4 (FGF4), partial (Active) | CSB-AP003981HU |
| GDF15 | Recombinant Human Growth/differentiation factor 15 (GDF15), partial | CSB-EP859530HU |
| IL27 | Recombinant Human Interleukin-27 subunit alpha (IL27) | CSB-MP847702HU |
| IL33 | Recombinant Dog Interleukin-33 (IL33), partial | CSB-MP011656DO |
| KLF2 | Recombinant Human Krueppel-like factor 2 (KLF2) | CSB-MP896743HU |
| SPARC | Recombinant Human SPARC (SPARC) | CSB-RP094444h |
| TREM2 | Recombinant Human Triggering receptor expressed on myeloid cells 2 (TREM2), partial | CSB-MP024405HU |
| TRPM4 | Recombinant Human Transient receptor potential cation channel subfamily M member 4 (TRPM4), partial | CSB-MP819465HU |
參考文獻
[1]Liver ALKBH5 regulates glucose and lipid homeostasis independently through GCGR and mTORC1 signaling.Science,2025 Feb 28
[2]Repression of the ERRγ-CYP2E1 pathway by fibroblast growth factor 4 mitigates alcoholic liver injury.Hepatology,2025 Feb 26
[3]Macrophage-derived CTSS drives the age-dependent disruption of the blood-CSF barrier.Neuron,2025 Feb 19
[4]KLF2 maintains lineage fidelity and suppresses CD8 T cell exhaustion during acute LCMV infection.Science,2025 Jan 02
[5]Neutralizing GDF-15 can overcome anti-PD-1 and anti-PD-L1 resistance in solid tumours.Nature,2025 Jan
[6]IL-27 elicits a cytotoxic CD8+ T cell program to enforce tumour control.Nature,2025 Feb 05
[7]IL-33-activated ILC2s induce tertiary lymphoid structures in pancreatic cancer.Nature,2025 Feb
[8]Elevated SPARC Disrupts the Intestinal Barrier Integrity in Crohn's Disease by Interacting with OTUD4 and Activating the MYD88/NF-κB Pathway.Adv Sci (Weinh),2025 Jan 30
[9]Persistent activation of TRPM4 triggers necrotic cell death characterized by sodium overload.Nat Chem Biol,2025 Feb 06
[10]TREM2 depletion in pancreatic cancer elicits pathogenic inflammation and accelerates tumor progression via enriching IL-1β + macrophages.Gastroenterology,2025 Feb 14
*免責聲明:華美生物內容團隊僅是分享和解讀公開研究論文及其發現,本文僅作信息交流,文中觀點不代表華美生物立場,請理解。
上一篇: 【30期】前沿靶點速遞:每周醫學研究精選
下一篇: 【32期】前沿靶點速遞:每周醫學研究精選






