前沿靶點速遞:每周醫學研究精選(十四)
日期:2024-09-27 09:28:24
靶點:RTN4
應用:骨肉瘤研究
來源:Zhao, Mei-Mei, et al. "ER membrane remodeling by targeting RTN4 induces pyroptosis to facilitate antitumor immune." Protein & Cell (2024).
北京大學藥學院曾克武研究員與北京大學人民醫院湯小東教授團隊在《Protein & Cell》雜志上發表研究,揭示了山竹素(α-MG)通過靶向內質網相關蛋白Reticulon 4(RTN4)促進內質網重塑,誘導骨肉瘤細胞焦亡的分子機制。焦亡是一種促炎性程序化細胞死亡方式,能夠改變腫瘤免疫微環境,激發抗腫瘤免疫反應,對癌癥治療具有潛力。研究發現,山竹素在骨肉瘤細胞中誘導焦亡,通過HuProt人類蛋白質組微陣列分析,鑒定出RTN4為α-MG誘導細胞焦亡的靶點蛋白。α-MG通過招募E3泛素連接酶UBR5,介導RTN4的K48泛素化降解,促進內質網形態由管狀向片狀轉變,進而觸發骨肉瘤細胞焦亡。此外,α-MG誘導的RTN4表達下調能顯著抑制體內骨肉瘤的生長,并且與免疫藥物PD-1抗體聯用時表現出協同增效的抗腫瘤效果。臨床骨肉瘤樣本分析顯示,RTN4的表達水平與腫瘤轉移和患者死亡風險正相關,表明RTN4可作為骨肉瘤發生發展的潛在生物標志物。這項研究為開發新的骨肉瘤治療策略提供了重要的分子機制和潛在靶點。
靶點:FOXA1
應用:前列腺癌研究
來源:Zhang, Ting, et al. "Dynamic phosphorylation of FOXA1 by Aurora B guides post-mitotic gene reactivation." Cell Reports 43.9 (2024).
中國科學技術大學劉行教授、姚雪彪教授和王志凱研究員的合作團隊在《Cell Reports》上發表了一項研究,揭示了細胞更新過程中轉錄調控的新機制。研究團隊發現,先鋒轉錄因子FOXA1在細胞有絲分裂期的DNA結合模式轉變受到磷酸化調控,特別是其第221位絲氨酸(S221)的磷酸化,這一過程受有絲分裂激酶Aurora B的調控。FOXA1作為書簽標識因子,在有絲分裂期雖然失去了大量DNA序列依賴的特異性結合,但能夠以非特異性結合模式駐留在染色體上,確保有絲分裂完成后相關基因的轉錄迅速重啟。研究還發現,FOXA1的S221位點磷酸化能夠精準調控其DNA依賴性相分離能力,并通過超高分辨率顯微成像分析揭示了FOXA1蛋白磷酸化、DNA特異性結合、生物大分子凝聚體形成的協同機制。此外,FOXA1轉錄活性異常與腫瘤發生發展相關,該研究為FOXA1突變體介導的前列腺癌演進的有效干預提供了潛在的靶向策略。這項研究為理解細胞更新過程中的轉錄調控機制提供了新的視角,并可能對癌癥治療產生重要影響。
靶點:USP10、B7-H4
應用:三陰性乳腺癌研究
來源:Luo, Jia-Hui, et al. "PDIA3 defines a novel subset of adipose macrophages to exacerbate the development of obesity and metabolic disorders." Cell Metabolism (2024).
在《Advanced Science》雜志上發表的一項研究中,美國埃默里醫學院的萬勇教授團隊發現在三陰性乳腺癌(TNBC)中,去泛素化酶USP10通過穩定B7-H4蛋白促進其免疫抑制功能,抑制USP10可促進B7-H4降解,降低其表達,增加腫瘤免疫原性,并增強抗體藥物偶聯物(ADCs)的腫瘤殺傷作用。研究人員分析了免疫相關蛋白在乳腺癌中的表達,發現B7-H4和TROP2的表達水平正相關,推測高B7-H4表達可能削弱ADCs療效。實驗結果表明,抑制USP10或B7-H4均能增強SG對癌細胞的殺傷作用,證實靶向USP10/B7-H4通路可以提高ADCs療效。在小鼠模型中,抑制或敲低USP10能有效提升腫瘤的免疫浸潤,增強SG療法的腫瘤抑制效果。該研究為通過調節腫瘤免疫反應來改善TNBC治療效果提供了新的策略。
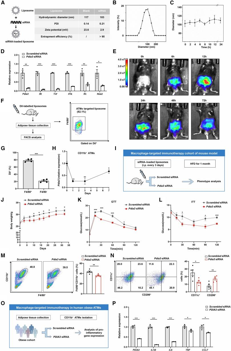
靶點:PDIA3
應用:肥胖研究
來源:Luo, Jia-Hui, et al. "PDIA3 defines a novel subset of adipose macrophages to exacerbate the development of obesity and metabolic disorders." Cell Metabolism (2024).

(圖源:載有Pdia3 siRNA的脂質體改善了高脂飲食小鼠的血糖控制和胰島素抵抗 [4])
華中科技大學同濟醫學院附屬同濟醫院的王從義教授團隊在《Cell Metabolism》上發表的研究揭示了PDIA3蛋白在脂肪巨噬細胞功能調控及其在肥胖發生發展中的作用。通過對正常和肥胖患者脂肪組織樣本進行單細胞測序,研究者發現肥胖個體中存在一群獨特的ATMs亞群,即ATF4hi PDIA3hi ACSL4hi CCL2hi炎癥和代謝激活的巨噬細胞(iMAMs)。PDIA3屬于蛋白質二硫異構酶家族,具有異構酶和氧化還原活性,參與未折疊蛋白反應,但其在肥胖中的作用尚未明確。研究發現,PDIA3作為效應分子調節iMAMs的功能,加劇高脂飲食誘導的肥胖。具體機制上,ATF4作為主轉錄因子促進PDIA3的表達,PDIA3調節RhoA活性,并通過Hippo-YAP信號通路促進巨噬細胞的活化。研究還發現,PDIA3可作為反映肥胖代謝性炎癥程度的可靠標志物,靶向抑制PDIA3有望成為治療肥胖等代謝性疾病的新靶點。該研究為理解肥胖及相關代謝紊亂的發病機制提供了新的視角,并為開發新的治療策略提供了潛在靶點。
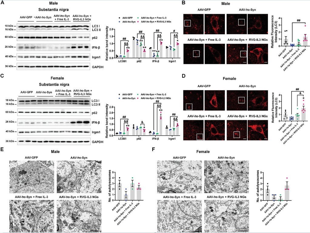
靶點:IL-3
應用:帕金森病研究
來源:Zhang, Wenlong, et al. "Nanotherapeutic Approaches of Interleukin‐3 to Clear the α‐Synuclein Pathology in Mouse Models of Parkinson's Disease." Advanced Science (2024).
廣州醫科大學的張云龍教授和中科院深圳先進研究院的梁銳晶教授合作,在《Advanced Science》上發表了關于帕金森病(PD)治療的新研究。研究發現,星形膠質細胞釋放的細胞因子白細胞介素-3(IL-3)在A53T轉基因PD小鼠和AAV-α-Syn過表達的PD小鼠模型中表達上調,并與α-突觸核蛋白(α-Syn)病理學變化呈正相關。通過顱內埋管給予IL-3,可以改善PD模型小鼠的病理性α-Syn聚集和運動功能障礙。IL-3的作用機制包括促進小膠質細胞吞噬病理性α-Syn和上調IFN-β/Irgm1通路,誘導多巴胺能神經元的自噬水平,從而促進病理性α-Syn的清除。由于IL-3不易透過血腦屏障,研究團隊利用跨血腦屏障多肽RVG29和納米膠PEG-Linker修飾IL-3,制備了能有效透過血腦屏障的RVG-IL3 NGs。通過尾靜脈注射RVG-IL3 NGs,可以改善PD模型小鼠的病理性α-Syn聚集和運動行為障礙。該研究為基于細胞因子的PD治療方案提供了新的思路和實驗依據。
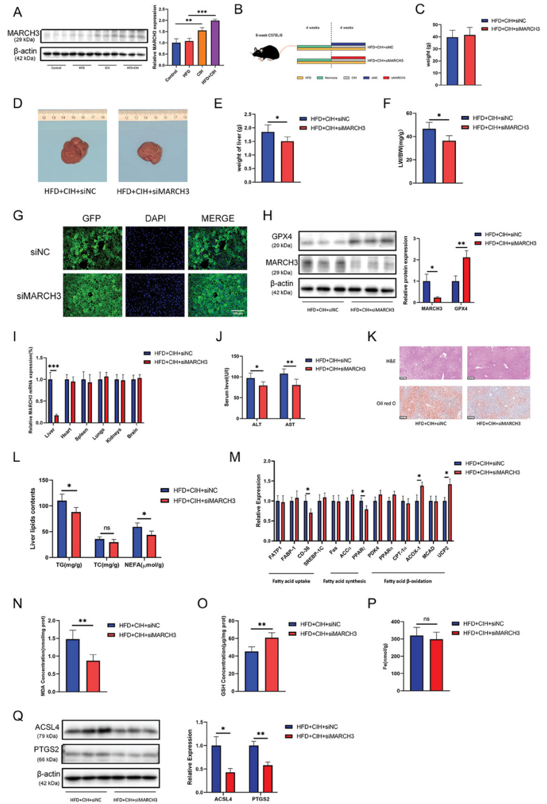
靶點:IL6、MARCH3
應用:阻塞性睡眠呼吸暫停(OSA)導致的非酒精性脂肪肝(NAFLD)研究
來源:Cai, Weisong, et al. "IL6 Derived from Macrophages under Intermittent Hypoxia Exacerbates NAFLD by Promoting Ferroptosis via MARCH3‐Led Ubiquitylation of GPX4." Advanced Science (2024): 2402241.
武漢大學中南醫院的陳雄和袁玉峰團隊在《Advanced Science》上發表的研究揭示了阻塞性睡眠呼吸暫停(OSA)導致非酒精性脂肪肝(NAFLD)的分子機制。OSA是一種常見的睡眠障礙,與多種代謝疾病相關,包括糖尿病、心腦血管疾病和NAFLD。該研究發現,在OSA患者中,肝組織出現鐵過載和鐵死亡標志物表達顯著上調,表明鐵死亡在OSA相關NAFLD的發展中起著重要作用。研究人員構建了間歇性缺氧(IH)的細胞和動物模型,發現IH可以促進巨噬細胞向肝組織浸潤,并通過分泌IL6促進肝細胞鐵死亡。進一步研究發現,IL6誘導了GPX4的泛素化降解,而MARCH3是這一過程中的E3連接酶。在動物模型中,敲低MARCH3可以顯著緩解CIH所加重的肝組織鐵死亡及損傷。這些發現為預防和干預OSA相關NAFLD提供了新的靶點和思路。
靶點:CSF-1R
應用:膠質母細胞瘤研究
來源:Watson, Spencer S., et al. "Fibrotic response to anti-CSF-1R therapy potentiates glioblastoma recurrence." Cancer Cell 42.9 (2024): 1507-1527.
瑞士University of Lausanne的Johanna A. Joyce研究組在《Cancer Cell》上發表的研究揭示了抗CSF-1R治療中膠質母細胞瘤復發的分子機制。膠質母細胞瘤是成人最常見的原發性腦腫瘤,治療后復發率高,因此研究治療耐藥機制對于開發有效療法至關重要。研究團隊發現,抗CSF-1R治療雖然可以提高總生存率,但50%的小鼠腫瘤最終復發,且復發與纖維化疤痕有關。通過多組學分析,研究人員確定了與免疫治療相關的纖維化反應信號通路,并發現在臨床前試驗中抑制這種反應可以提高生存率。研究表明,纖維化區域提供了促進腫瘤生存的生理小環境,包裹存活的膠質瘤細胞,促進其休眠,并抑制免疫監視功能。此外,纖維化治療反應由血管周圍來源的成纖維細胞樣細胞通過TGF-b信號和神經炎癥激活介導。這些發現為膠質母細胞瘤的治療提供了新的策略,即在抗CSF-1R治療中聯合抑制纖維化反應,以期提高治療效果,減少復發。
靶點:ASB3
應用:抗病毒研究
來源:Cheng, Mingyang, et al. "The E3 ligase ASB3 downregulates antiviral innate immunity by targeting MAVS for ubiquitin-proteasomal degradation." Cell Death & Differentiation (2024): 1-15.
吉林農業大學動物科學技術學院、動物醫學院獸醫學學科的曹欣教授團隊在《Cell Death & Differentiation》上發表了一項研究,揭示了E3泛素連接酶ASB3在抗病毒先天免疫應答中的新功能。研究發現,在A型流感病毒(IAV)感染過程中,ASB3通過催化MAVS第297位賴氨酸殘基K48型多聚泛素化,并介導其進行泛素-蛋白酶體途徑降解,從而抑制RLRs介導的IFN-I抗病毒免疫應答。這一發現為理解A型流感病毒如何通過泛素化修飾和天然免疫信號通路逃避策略提供了新的見解,并為A型流感病毒重組疫苗和抗病毒藥物的開發提供了新的理論基礎。該研究首次揭示了ASB3作為一個控制抗病毒先天免疫應答的關鍵負調控因子,對于深入理解宿主與病原體相互作用的分子機制具有重要意義。
參考文獻
1. Zhao, Mei-Mei, et al. "ER membrane remodeling by targeting RTN4 induces pyroptosis to facilitate antitumor immune." Protein & Cell (2024).
2. Zhang, Ting, et al. "Dynamic phosphorylation of FOXA1 by Aurora B guides post-mitotic gene reactivation." Cell Reports 43.9 (2024).
3. Luo, Jia-Hui, et al. "PDIA3 defines a novel subset of adipose macrophages to exacerbate the development of obesity and metabolic disorders." Cell Metabolism (2024).
4. Luo, Jia-Hui, et al. "PDIA3 defines a novel subset of adipose macrophages to exacerbate the development of obesity and metabolic disorders." Cell Metabolism (2024).
5. Zhang, Wenlong, et al. "Nanotherapeutic Approaches of Interleukin‐3 to Clear the α‐Synuclein Pathology in Mouse Models of Parkinson's Disease." Advanced Science: 2405364.
6. Cai, Weisong, et al. "IL6 Derived from Macrophages under Intermittent Hypoxia Exacerbates NAFLD by Promoting Ferroptosis via MARCH3‐Led Ubiquitylation of GPX4." Advanced Science (2024): 2402241.
7. Watson, Spencer S., et al. "Fibrotic response to anti-CSF-1R therapy potentiates glioblastoma recurrence." Cancer Cell 42.9 (2024): 1507-1527.
8. Cheng, Mingyang, et al. "The E3 ligase ASB3 downregulates antiviral innate immunity by targeting MAVS for ubiquitin-proteasomal degradation." Cell Death & Differentiation (2024): 1-15.
應用:骨肉瘤研究
來源:Zhao, Mei-Mei, et al. "ER membrane remodeling by targeting RTN4 induces pyroptosis to facilitate antitumor immune." Protein & Cell (2024).

(圖源:靶向RTN4誘導骨肉瘤細胞焦亡 [1])
北京大學藥學院曾克武研究員與北京大學人民醫院湯小東教授團隊在《Protein & Cell》雜志上發表研究,揭示了山竹素(α-MG)通過靶向內質網相關蛋白Reticulon 4(RTN4)促進內質網重塑,誘導骨肉瘤細胞焦亡的分子機制。焦亡是一種促炎性程序化細胞死亡方式,能夠改變腫瘤免疫微環境,激發抗腫瘤免疫反應,對癌癥治療具有潛力。研究發現,山竹素在骨肉瘤細胞中誘導焦亡,通過HuProt人類蛋白質組微陣列分析,鑒定出RTN4為α-MG誘導細胞焦亡的靶點蛋白。α-MG通過招募E3泛素連接酶UBR5,介導RTN4的K48泛素化降解,促進內質網形態由管狀向片狀轉變,進而觸發骨肉瘤細胞焦亡。此外,α-MG誘導的RTN4表達下調能顯著抑制體內骨肉瘤的生長,并且與免疫藥物PD-1抗體聯用時表現出協同增效的抗腫瘤效果。臨床骨肉瘤樣本分析顯示,RTN4的表達水平與腫瘤轉移和患者死亡風險正相關,表明RTN4可作為骨肉瘤發生發展的潛在生物標志物。這項研究為開發新的骨肉瘤治療策略提供了重要的分子機制和潛在靶點。
靶點:FOXA1
應用:前列腺癌研究
來源:Zhang, Ting, et al. "Dynamic phosphorylation of FOXA1 by Aurora B guides post-mitotic gene reactivation." Cell Reports 43.9 (2024).

(圖源:FOXA1突變體介導的前列腺癌演進 [2])
中國科學技術大學劉行教授、姚雪彪教授和王志凱研究員的合作團隊在《Cell Reports》上發表了一項研究,揭示了細胞更新過程中轉錄調控的新機制。研究團隊發現,先鋒轉錄因子FOXA1在細胞有絲分裂期的DNA結合模式轉變受到磷酸化調控,特別是其第221位絲氨酸(S221)的磷酸化,這一過程受有絲分裂激酶Aurora B的調控。FOXA1作為書簽標識因子,在有絲分裂期雖然失去了大量DNA序列依賴的特異性結合,但能夠以非特異性結合模式駐留在染色體上,確保有絲分裂完成后相關基因的轉錄迅速重啟。研究還發現,FOXA1的S221位點磷酸化能夠精準調控其DNA依賴性相分離能力,并通過超高分辨率顯微成像分析揭示了FOXA1蛋白磷酸化、DNA特異性結合、生物大分子凝聚體形成的協同機制。此外,FOXA1轉錄活性異常與腫瘤發生發展相關,該研究為FOXA1突變體介導的前列腺癌演進的有效干預提供了潛在的靶向策略。這項研究為理解細胞更新過程中的轉錄調控機制提供了新的視角,并可能對癌癥治療產生重要影響。
靶點:USP10、B7-H4
應用:三陰性乳腺癌研究
來源:Luo, Jia-Hui, et al. "PDIA3 defines a novel subset of adipose macrophages to exacerbate the development of obesity and metabolic disorders." Cell Metabolism (2024).

(圖源:USP10作為關鍵的去泛素化酶,穩定B7-H4蛋白并促進其免疫抑制功能 [3])
在《Advanced Science》雜志上發表的一項研究中,美國埃默里醫學院的萬勇教授團隊發現在三陰性乳腺癌(TNBC)中,去泛素化酶USP10通過穩定B7-H4蛋白促進其免疫抑制功能,抑制USP10可促進B7-H4降解,降低其表達,增加腫瘤免疫原性,并增強抗體藥物偶聯物(ADCs)的腫瘤殺傷作用。研究人員分析了免疫相關蛋白在乳腺癌中的表達,發現B7-H4和TROP2的表達水平正相關,推測高B7-H4表達可能削弱ADCs療效。實驗結果表明,抑制USP10或B7-H4均能增強SG對癌細胞的殺傷作用,證實靶向USP10/B7-H4通路可以提高ADCs療效。在小鼠模型中,抑制或敲低USP10能有效提升腫瘤的免疫浸潤,增強SG療法的腫瘤抑制效果。該研究為通過調節腫瘤免疫反應來改善TNBC治療效果提供了新的策略。
靶點:PDIA3
應用:肥胖研究
來源:Luo, Jia-Hui, et al. "PDIA3 defines a novel subset of adipose macrophages to exacerbate the development of obesity and metabolic disorders." Cell Metabolism (2024).

(圖源:載有Pdia3 siRNA的脂質體改善了高脂飲食小鼠的血糖控制和胰島素抵抗 [4])
華中科技大學同濟醫學院附屬同濟醫院的王從義教授團隊在《Cell Metabolism》上發表的研究揭示了PDIA3蛋白在脂肪巨噬細胞功能調控及其在肥胖發生發展中的作用。通過對正常和肥胖患者脂肪組織樣本進行單細胞測序,研究者發現肥胖個體中存在一群獨特的ATMs亞群,即ATF4hi PDIA3hi ACSL4hi CCL2hi炎癥和代謝激活的巨噬細胞(iMAMs)。PDIA3屬于蛋白質二硫異構酶家族,具有異構酶和氧化還原活性,參與未折疊蛋白反應,但其在肥胖中的作用尚未明確。研究發現,PDIA3作為效應分子調節iMAMs的功能,加劇高脂飲食誘導的肥胖。具體機制上,ATF4作為主轉錄因子促進PDIA3的表達,PDIA3調節RhoA活性,并通過Hippo-YAP信號通路促進巨噬細胞的活化。研究還發現,PDIA3可作為反映肥胖代謝性炎癥程度的可靠標志物,靶向抑制PDIA3有望成為治療肥胖等代謝性疾病的新靶點。該研究為理解肥胖及相關代謝紊亂的發病機制提供了新的視角,并為開發新的治療策略提供了潛在靶點。
靶點:IL-3
應用:帕金森病研究
來源:Zhang, Wenlong, et al. "Nanotherapeutic Approaches of Interleukin‐3 to Clear the α‐Synuclein Pathology in Mouse Models of Parkinson's Disease." Advanced Science (2024).

(圖源:RVG-IL3 NGs增強AAV-h α-Syn小鼠的神經元自噬 [5])
廣州醫科大學的張云龍教授和中科院深圳先進研究院的梁銳晶教授合作,在《Advanced Science》上發表了關于帕金森病(PD)治療的新研究。研究發現,星形膠質細胞釋放的細胞因子白細胞介素-3(IL-3)在A53T轉基因PD小鼠和AAV-α-Syn過表達的PD小鼠模型中表達上調,并與α-突觸核蛋白(α-Syn)病理學變化呈正相關。通過顱內埋管給予IL-3,可以改善PD模型小鼠的病理性α-Syn聚集和運動功能障礙。IL-3的作用機制包括促進小膠質細胞吞噬病理性α-Syn和上調IFN-β/Irgm1通路,誘導多巴胺能神經元的自噬水平,從而促進病理性α-Syn的清除。由于IL-3不易透過血腦屏障,研究團隊利用跨血腦屏障多肽RVG29和納米膠PEG-Linker修飾IL-3,制備了能有效透過血腦屏障的RVG-IL3 NGs。通過尾靜脈注射RVG-IL3 NGs,可以改善PD模型小鼠的病理性α-Syn聚集和運動行為障礙。該研究為基于細胞因子的PD治療方案提供了新的思路和實驗依據。
靶點:IL6、MARCH3
應用:阻塞性睡眠呼吸暫停(OSA)導致的非酒精性脂肪肝(NAFLD)研究
來源:Cai, Weisong, et al. "IL6 Derived from Macrophages under Intermittent Hypoxia Exacerbates NAFLD by Promoting Ferroptosis via MARCH3‐Led Ubiquitylation of GPX4." Advanced Science (2024): 2402241.

(圖源:敲低MARCH3減輕了慢性間歇性缺氧(CIH)誘導的體內NAFLD的發展 [6])
武漢大學中南醫院的陳雄和袁玉峰團隊在《Advanced Science》上發表的研究揭示了阻塞性睡眠呼吸暫停(OSA)導致非酒精性脂肪肝(NAFLD)的分子機制。OSA是一種常見的睡眠障礙,與多種代謝疾病相關,包括糖尿病、心腦血管疾病和NAFLD。該研究發現,在OSA患者中,肝組織出現鐵過載和鐵死亡標志物表達顯著上調,表明鐵死亡在OSA相關NAFLD的發展中起著重要作用。研究人員構建了間歇性缺氧(IH)的細胞和動物模型,發現IH可以促進巨噬細胞向肝組織浸潤,并通過分泌IL6促進肝細胞鐵死亡。進一步研究發現,IL6誘導了GPX4的泛素化降解,而MARCH3是這一過程中的E3連接酶。在動物模型中,敲低MARCH3可以顯著緩解CIH所加重的肝組織鐵死亡及損傷。這些發現為預防和干預OSA相關NAFLD提供了新的靶點和思路。
靶點:CSF-1R
應用:膠質母細胞瘤研究
來源:Watson, Spencer S., et al. "Fibrotic response to anti-CSF-1R therapy potentiates glioblastoma recurrence." Cancer Cell 42.9 (2024): 1507-1527.
(圖源:膠質母細胞瘤小鼠模型中,抗CSF-1R治療中聯合抑制纖維化反應可延長生存期 [7])
瑞士University of Lausanne的Johanna A. Joyce研究組在《Cancer Cell》上發表的研究揭示了抗CSF-1R治療中膠質母細胞瘤復發的分子機制。膠質母細胞瘤是成人最常見的原發性腦腫瘤,治療后復發率高,因此研究治療耐藥機制對于開發有效療法至關重要。研究團隊發現,抗CSF-1R治療雖然可以提高總生存率,但50%的小鼠腫瘤最終復發,且復發與纖維化疤痕有關。通過多組學分析,研究人員確定了與免疫治療相關的纖維化反應信號通路,并發現在臨床前試驗中抑制這種反應可以提高生存率。研究表明,纖維化區域提供了促進腫瘤生存的生理小環境,包裹存活的膠質瘤細胞,促進其休眠,并抑制免疫監視功能。此外,纖維化治療反應由血管周圍來源的成纖維細胞樣細胞通過TGF-b信號和神經炎癥激活介導。這些發現為膠質母細胞瘤的治療提供了新的策略,即在抗CSF-1R治療中聯合抑制纖維化反應,以期提高治療效果,減少復發。
靶點:ASB3
應用:抗病毒研究
來源:Cheng, Mingyang, et al. "The E3 ligase ASB3 downregulates antiviral innate immunity by targeting MAVS for ubiquitin-proteasomal degradation." Cell Death & Differentiation (2024): 1-15.

(圖源:ASB3拮抗IFN-I應答機制圖 [8])
吉林農業大學動物科學技術學院、動物醫學院獸醫學學科的曹欣教授團隊在《Cell Death & Differentiation》上發表了一項研究,揭示了E3泛素連接酶ASB3在抗病毒先天免疫應答中的新功能。研究發現,在A型流感病毒(IAV)感染過程中,ASB3通過催化MAVS第297位賴氨酸殘基K48型多聚泛素化,并介導其進行泛素-蛋白酶體途徑降解,從而抑制RLRs介導的IFN-I抗病毒免疫應答。這一發現為理解A型流感病毒如何通過泛素化修飾和天然免疫信號通路逃避策略提供了新的見解,并為A型流感病毒重組疫苗和抗病毒藥物的開發提供了新的理論基礎。該研究首次揭示了ASB3作為一個控制抗病毒先天免疫應答的關鍵負調控因子,對于深入理解宿主與病原體相互作用的分子機制具有重要意義。
參考文獻
1. Zhao, Mei-Mei, et al. "ER membrane remodeling by targeting RTN4 induces pyroptosis to facilitate antitumor immune." Protein & Cell (2024).
2. Zhang, Ting, et al. "Dynamic phosphorylation of FOXA1 by Aurora B guides post-mitotic gene reactivation." Cell Reports 43.9 (2024).
3. Luo, Jia-Hui, et al. "PDIA3 defines a novel subset of adipose macrophages to exacerbate the development of obesity and metabolic disorders." Cell Metabolism (2024).
4. Luo, Jia-Hui, et al. "PDIA3 defines a novel subset of adipose macrophages to exacerbate the development of obesity and metabolic disorders." Cell Metabolism (2024).
5. Zhang, Wenlong, et al. "Nanotherapeutic Approaches of Interleukin‐3 to Clear the α‐Synuclein Pathology in Mouse Models of Parkinson's Disease." Advanced Science: 2405364.
6. Cai, Weisong, et al. "IL6 Derived from Macrophages under Intermittent Hypoxia Exacerbates NAFLD by Promoting Ferroptosis via MARCH3‐Led Ubiquitylation of GPX4." Advanced Science (2024): 2402241.
7. Watson, Spencer S., et al. "Fibrotic response to anti-CSF-1R therapy potentiates glioblastoma recurrence." Cancer Cell 42.9 (2024): 1507-1527.
8. Cheng, Mingyang, et al. "The E3 ligase ASB3 downregulates antiviral innate immunity by targeting MAVS for ubiquitin-proteasomal degradation." Cell Death & Differentiation (2024): 1-15.
上一篇: 前沿靶點速遞:每周醫學研究精選(十三)
下一篇: 前沿靶點速遞:每周醫學研究精選(十五)






